Fig. 5: Gαi1 KO results in anti-cancer activity in primary human NPC cells.
From: Overexpressed Gαi1 exerts pro-tumorigenic activity in nasopharyngeal carcinoma

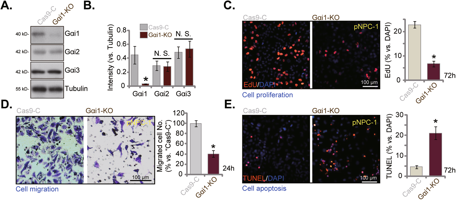
pNPC-1 cells with the Cas9-expressing construct plus the CRISPR-Gαi1-KO construct (“Gαi1-KO”) were established. Control cells were with the Cas9-expressing construct plus the CRISPR-KO control construct (“Cas9-C”). Expression of Gαi1/2/3 protein was tested, with results quantified (A, B). The exact same number of above cells were cultivated for designated hours, cell proliferation (EdU-incorporated nuclei percentage, C), in vitro cell migration (“Transwell” assays, D) as well as cell apoptosis (TUNEL assays, E) were tested, with results quantified. The numerical values were mean ± standard deviation (SD, n = 5). *P < 0.05 vs. “Cas9-C” cells. “N. S.” stands for non-statistical difference (P > 0.05). Experiments in this figure were repeated five times, with similar results obtained. Scale Bar = 100 μm.