Fig. 6: Ectopic Gαi1 overexpression causes cancer-promoting activity in primary NPC cells.
From: Overexpressed Gαi1 exerts pro-tumorigenic activity in nasopharyngeal carcinoma

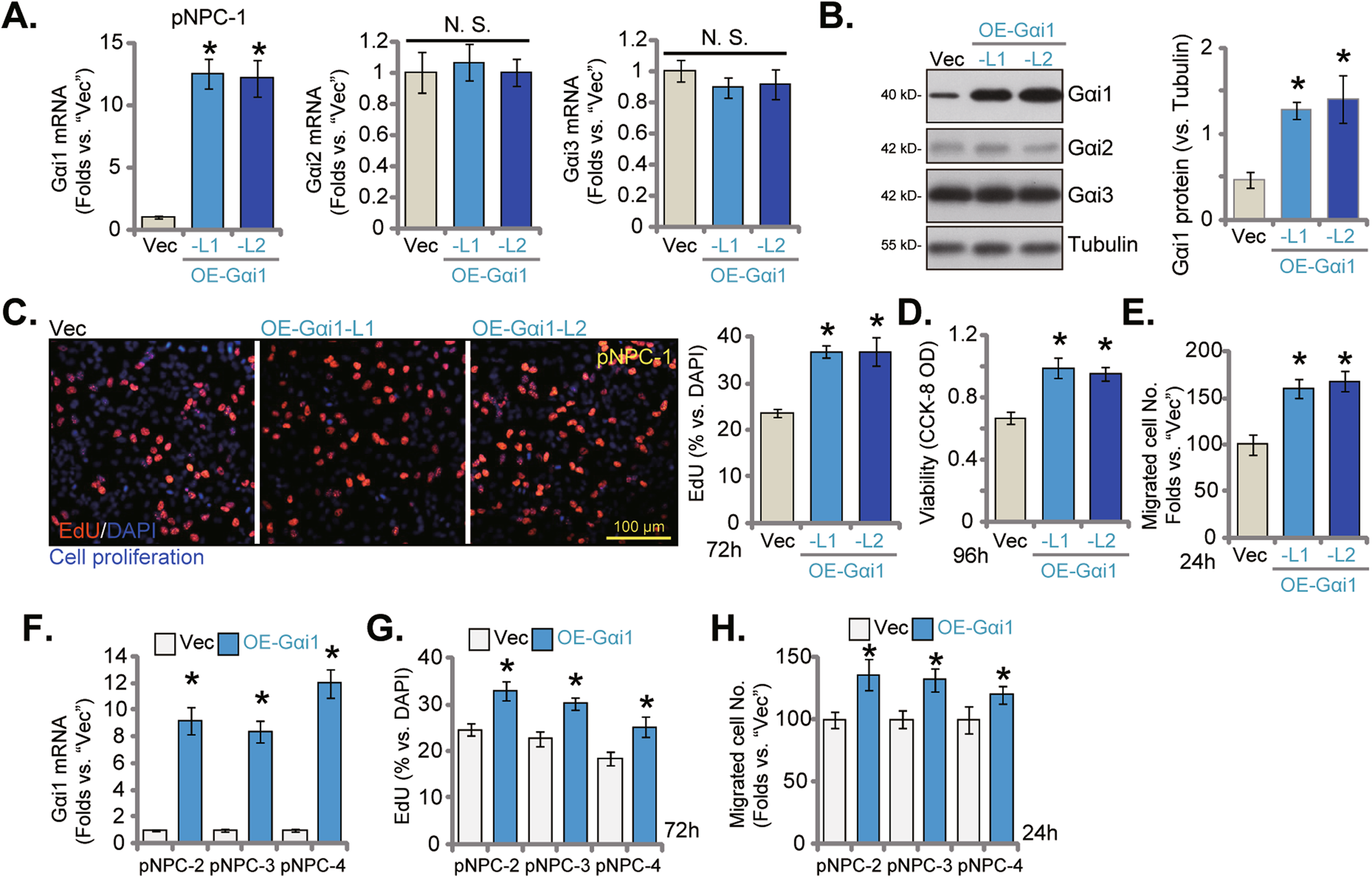
pNPC-1 cells with the Gαi1-expressing construct (OE-Gαi1-L1 and OE-Gαi1-L2, representing two stable cell selections) or the empty vector (“Vec”) were formed and expression of Gαi1/2/3 (both mRNA and protein) was tested (A, B). The exact same number of the above cells were cultivated for designated hours, cellular functions, including cell proliferation (EdU-incorporated nuclei percentage, C) and viability (CCK-8 OD, D), and in vitro cell migration (“Transwell” assays, E) were measured, with results quantified. Other primary NPC cells (pNPC-2, pNPC-3 and pNPC-4) with the Gαi1-expressing construct (OE-Gαi1) or the empty vector (“Vec”) were formed as well, and expression of Gαi1 mRNA measured (F); Cells were cultivated for indicated times, cell proliferation (G) and migration (H) were tested similarly, with results quantified. The numerical values were mean ± standard deviation (SD, n = 5).*P < 0.05 vs. “Vec” cells. “N. S.” stands for non-statistical difference (P > 0.05). Experiments in this figure were repeated five times, with similar results obtained. Scale Bar = 100 μm.