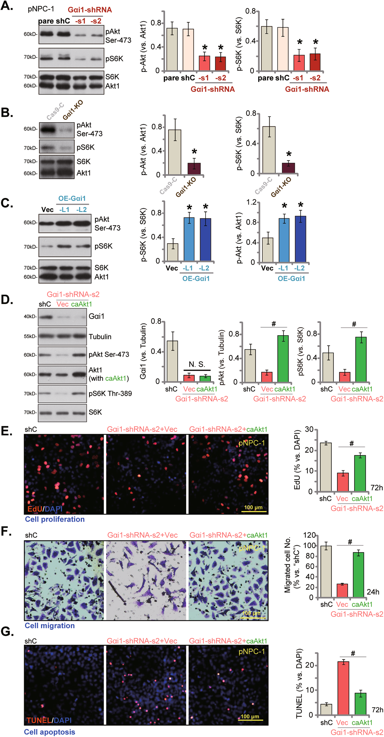
Fig. 7: Gαi1 is important for Akt-mTOR activation in NPC cells.
From: Overexpressed Gαi1 exerts pro-tumorigenic activity in nasopharyngeal carcinoma

Stable pNPC-1 cells with the designated Gαi1 shRNA (Gαi1-shRNA-s1 and Gαi1-shRNA-s2, representing two different sequences), scramble non-sense control shRNA (“shC”), the Cas9-expressing construct plus the CRISPR-Gαi1-KO construct (“Gαi1-KO”), the CRISPR-KO control construct (“Cas9-C”), the Gαi1-expressing construct (OE-Gαi1-L1 and OE-Gαi1-L2, representing two stable cell selections) or the empty vector (“Vec”) were established and expression of listed proteins was shown (A–C). Gαi1-shRNA-s2-expressing pNPC-1 cells were further stably transduced with a S473D constitutively-active mutant Akt1 (caAkt1) or the empty vector (“Vec”), expression of listed proteins was shown (D). These cells were further cultivated for designated hours, cell proliferation, migration and apoptosis were examined via EdU-nuclei staining (E), “Transwell” (F) and TUNEL-nuclei (G) assays, respectively. The numerical values were mean ± standard deviation (SD, n = 5). “pare” indicates the parental control cells. *P < 0.05 vs. “shC”/“Cas9-C”/“Vec” cells. #P < 0.05. “N. S.” stands for non-statistical difference (P > 0.05). Experiments in this figure were repeated five times, with similar results obtained. Scale Bar = 100 μm.