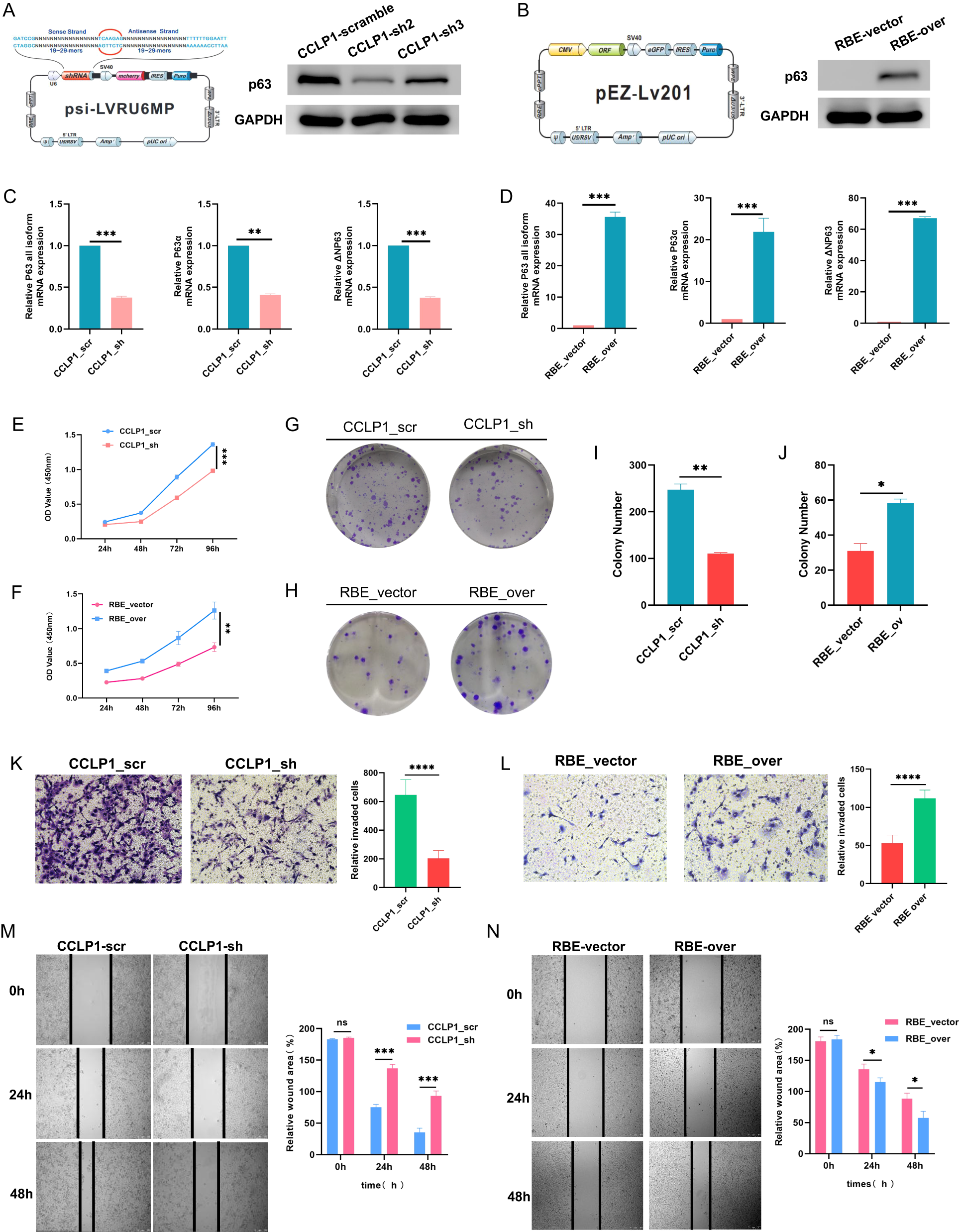
Fig. 3: p63 expression affecting biological characteristics of iCCA cells.

A CCLP1 cells were transfected with different shRNA-expressing plasmids against the p63 gene to generate CCLP1_sh2 and CCLP1_sh3; scrambled shRNA was used as a negative control to generate CCLP1_scr. B RBE cells were transfected with plasmids encoding ΔNp63α to generate RBE_over, and the empty vector-transfected cells were regarded as RBE_vector. C qRT-PCR was performed to test the p63 expression in CCLP1 after transfection. CCLP1_sh2 displayed high knockdown efficiency and was regarded as CCLP1_sh in subsequent assays. D qRT-PCR was performed to test the p63 expression in RBE after transfection. E CCK-8 test showed that p63 downregulation significantly impeded the proliferation of CCLP1. F CCK-8 test showed that p63 overexpression significantly promoted the proliferation of RBE cells. G Colony formation assay of CCLP1_scr and CCLP_sh. Statistical results are shown in I. H Colony formation assay of RBE_vector and RBE_over. Statistical results are shown in J. K Transwell assay revealed that the migration ability of CCLP1 was significantly decreased when p63 was knocked down. L Transwell assay revealed that the migration ability of RBE was significantly increased when p63 was overexpressed. Wound healing assay showed that p63 knockdown reduced the migration of CCLP1 cells M and p63 overexpression increased the migration of RBE cells N. Data shown are representative results of repeated experiments. P-values were calculated using t-tests; * indicates p < 0.05, ** indicates p < 0.01, *** indicates p < 0.001, and **** indicates p < 0.0001.