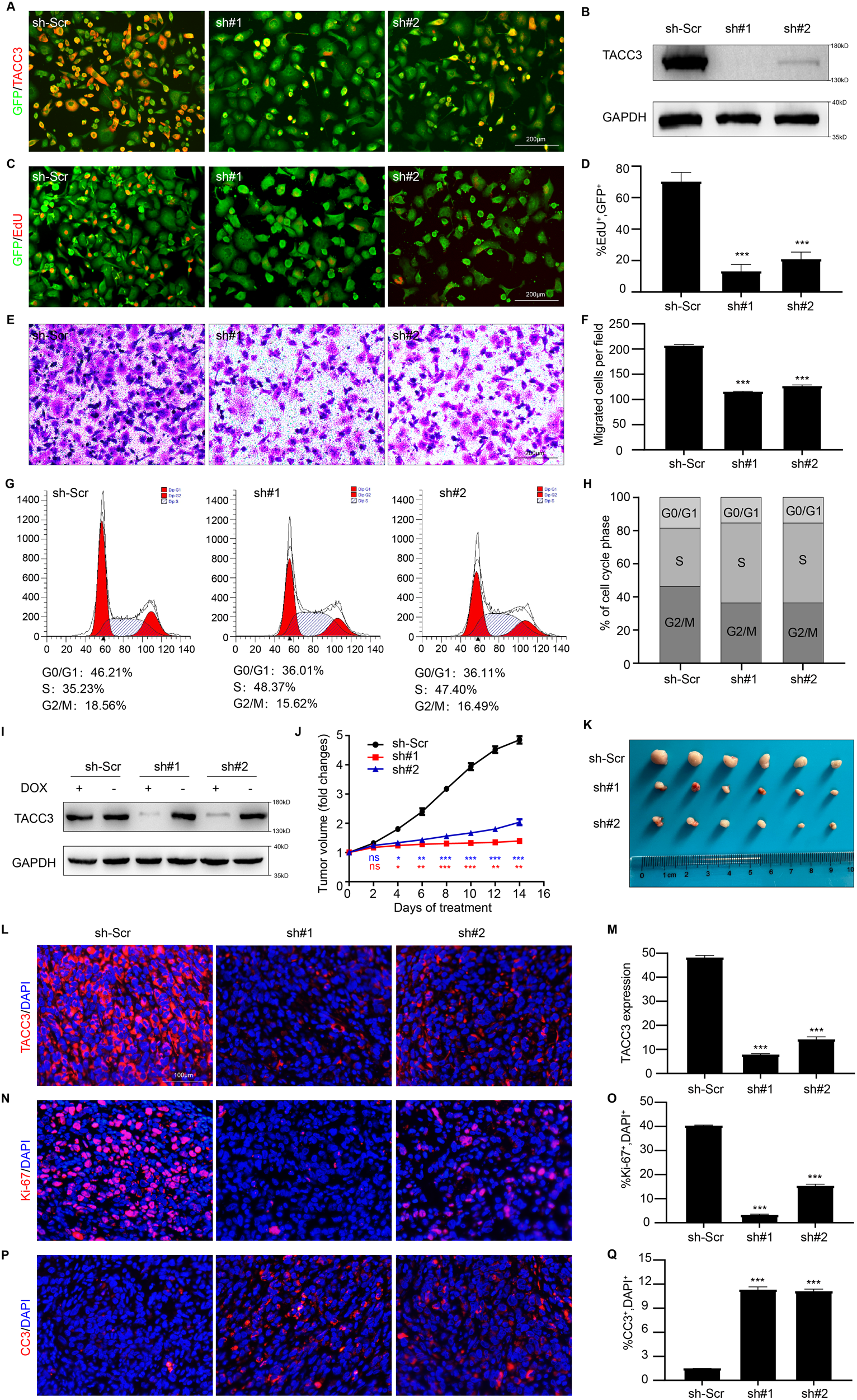
Fig. 2: TACC3 supports the malignant phenotype of PDAC cells and participates in the regulation of cell cycle.

A–H Panc-1 cells were infected with a scrambled shRNA (sh-Scr) or TACC3 shRNA (sh#1, sh#2). A IF staining of TACC3 protein (in red color) in sh-Scr/sh#1/sh#2 Panc-1 cells (GFP+, in green color) to verify transfection efficiency. Scale bar: 200 µm. B Western blotting was used to evaluate TACC3 protein levels in control cells and TACC3-deficient cells to verify transfection efficiency; GAPDH was used as a loading control. C Representative images of EdU assays detecting the proliferation of control cells and TACC3-deficient cells, and (D) the percentage of EdU+ cells (in red color) per field was quantified. Scale bar: 200 µm. E Representative images of Transwell assays detecting the migration ability of control cells and TACC3-deficient cells, and (F) the number of migrated cells per field was counted. Scale bar: 200 µm. G Flow cytometry of cell-cycle distribution of control cells and TACC3-deficient cells, and (H) visualized with a stacked percentage bar plot. I–Q A subcutaneous PDAC model of Panc-1 cells was constructed to explore TACC3 functions in vivo, and TACC3 expression was regulated by the DOX-inducible Tet-on system. n = 6 biologically independent mice per group. I Western blotting validated the efficiency of DOX-induced TACC3 knockdown in Panc-1 cell line. J Volume changes of subcutaneous tumor was monitored every 2 days and displayed by line charts. K On the 14th day of DOX treatment, tumors were separated and photographed to show tumor size. Frozen sections were made from subcutaneous tumor tissue. IF staining of TACC3 protein (in red color, (L)) was performed to detect its expression levels; and of Ki-67 (in red color, (N)) and CC3 (in red color, (P)) to show proliferation and apoptosis. Using DAPI to counterstain the cell nuclei (in blue color). Scale bar: 100 µm. The TACC3 expression intensity (M) Ki-67+ cell percentage (O) and CC3+ cell percentage (Q) per field were quantified. (Values are shown as the means ± SDs. *P < 0.05, **P < 0.01, ***P < 0.001. Unless otherwise specified, n = 3. All studies were performed with three biological replicates).