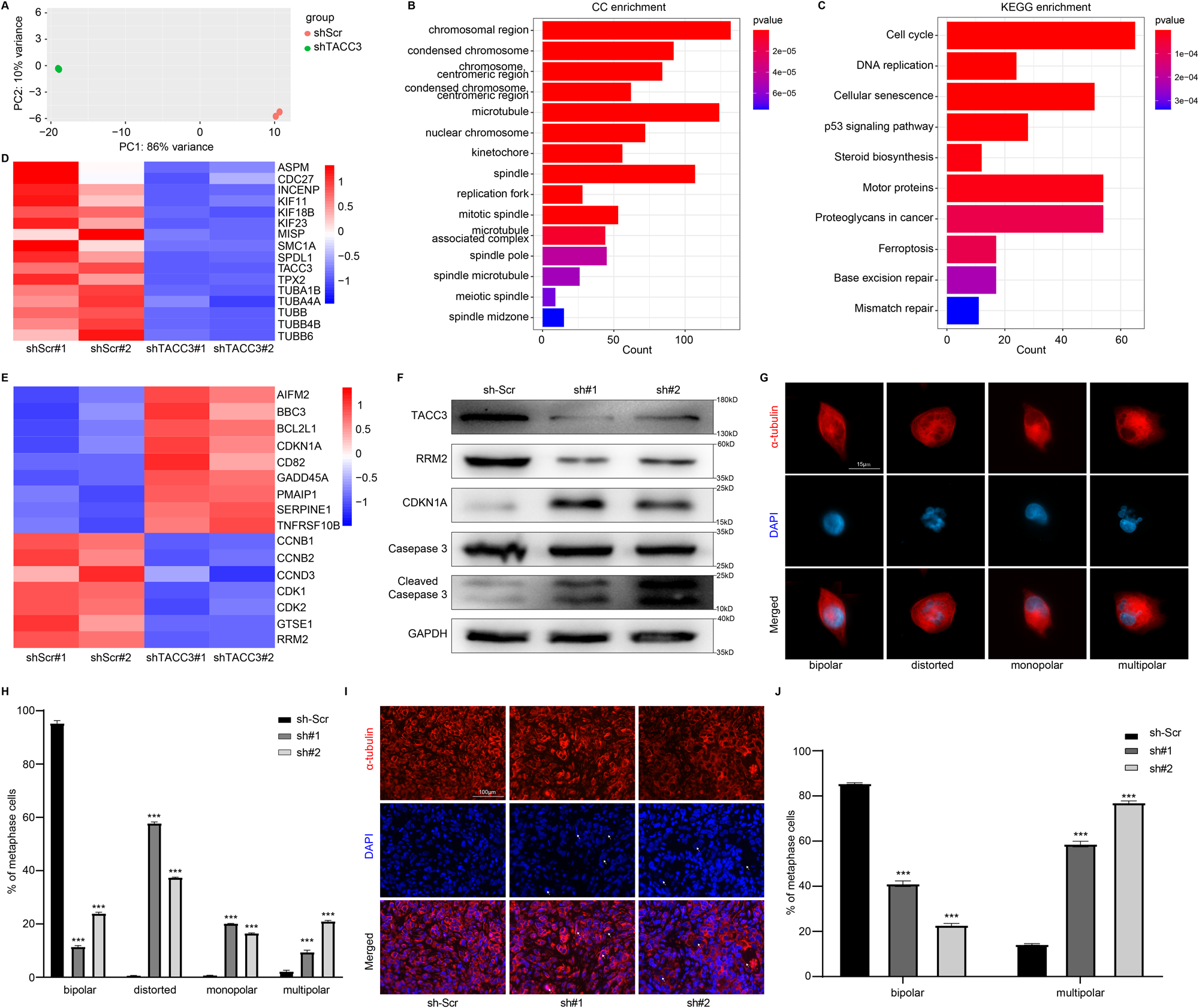
Fig. 3: TACC3 deficiency impairs spindle formation in PDAC cells.

A–F RNA sequencing was performed to examine the gene expression profiles of control Panc-1 cells and TACC3-deficient Panc-1 cells. n = 2 per group. A Principal component analysis (PCA) plot of the differentially expressed genes. B GO (cellular component) and (C) KEGG enrichment analysis of differentially expressed genes. D Cluster heatmap showing the expression of typical cell cycle-associated and spindle microtubule-associated proteins in control cells and TACC3-deficient cells. E Cluster heatmap showing the expression of typical p53 signaling pathway genes in control cells and TACC3-deficient cells. F Western blotting showing the expression of typical p53 signaling pathway protein in control cells and TACC3-deficient cells; GAPDH was used as a loading control. G Spindle morphology of control cells and TACC3-deficient cells was detected by IF staining with an anti- α-tubulin antibody (in red color). Nuclei were counterstained with DAPI (in blue color). Scale bar: 15 µm. H The percentage of Panc-1 cells with normal (bipolar) or abnormal spindles (including distorted, monopolar, or multipolar) was quantified. I, J Frozen sections prepared from the afore-mentioned subcutaneous tumor models was used to detect (I) spindle morphology by IF staining with an anti- α-tubulin antibody (in red color). Nuclei were counterstained with DAPI (in blue color). Scale bar: 100 µm. J The percentage of Panc-1 cells with bipolar or multipolar spindles was quantified. (Values are shown as the means ± SDs. *P < 0.05, ** P < 0.01, *** P < 0.001. Unless otherwise specified, n = 3. All studies were performed with three biological replicates).