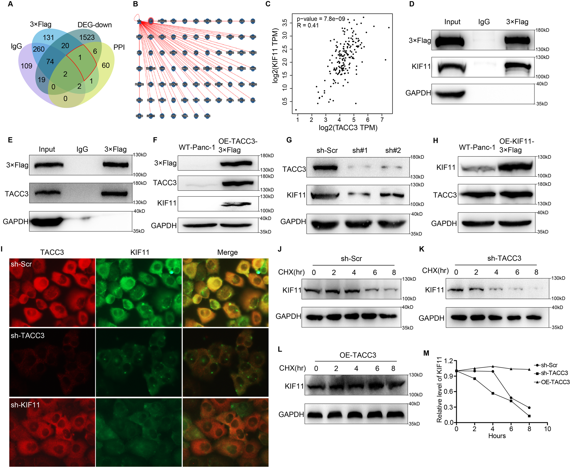
Fig. 4: TACC3 physically interacts with and stabilizes KIF11 in Panc-1 cells.

HEK293T cells were infected with 3×Flag-TACC3 plasmids and whole cell lysate was collected, an IgG antibody specific to 3×Flag and a normal IgG were respectively added to form co-immunoprecipitation, and the types of proteins in the precipitation were identified by mass spectrometry (MS). Proteins identified in 3×Flag-precipitates but not in normal IgG-precipitates are proteins that interact with TACC3. A Venn diagram, including 4 parts of data: (1) In the above Co-IP experiment, the proteins interacting with normal IgG (in purple color); (2) In the above Co-IP experiment, proteins interacting with 3×Flag-TACC3 (in blue color); (3) Proteins interacting with TACC3 in the PPI Network database (in yellow color); (4) down-regulated genes caused by TACC3 deficiency obtained by RNA sequencing analysis (in gray color). The above data were comprehensively analyzed and the downstream protein KIF11 (in red wire frame) which may interact with TACC3 was obtained. B Proteins that interact with TACC3 in PPI Network online database. C The correlation between TACC3 and KIF11 in PDAC obtained from GEPIA online database (Pearson correlation coefficient, R = 0.41, p-value = 7.8e −09). D The 3×Flag-TACC3 plasmid was transfected into HEK293T cells, and whole cell lysate was collected. Specific anti-3×Flag IgG antibody and normal IgG were respectively added to form co-immunoprecipitation. The expression levels of 3×Flag-TACC3 and KIF11 in whole cell lysis products (input), immune-precipitates produced by 3×Flag specific antibody (3×Flag), and immune-precipitates produced by normal IgG (IgG) were examined by Western blotting. E The 3×Flag-KIF11 plasmid was transfected into HEK293T cells, and whole cell lysate was collected. Specific anti-3×Flag IgG antibody and normal IgG were respectively added to form co-immunoprecipitation. The expression levels of TACC3 and 3×Flag-KIF11 in whole cell lysis products (input), immune-precipitates produced by 3×Flag specific antibody (3×Flag), and immune-precipitates produced by normal IgG (IgG) were examined by Western blotting. F 3×Flag-TACC3 was overexpressed in Panc-1 cells through lentiviral infection. Western blotting showed that TACC3 overexpression was successfully constructed, the KIF11 expression was uniformly increased, and the change of 3×Flag expression level was consistent with that of TACC3. G Panc-1 cells were transfected with TACC3 shRNA. Western blotting showed that TACC3 expression was decreased and the KIF11 expression was decreased uniformly. H 3×Flag-KIF11 was overexpressed in Panc-1 cells through lentiviral infection. Western blotting showed that KIF11 overexpression was successfully constructed. However, TACC3 expression did not change with that of KIF11. I IF staining of TACC3 (in red color) and KIF11 (in green color) proteins on control Panc-1 cells (sh-Scr), TACC3-deficient Panc-1 cells (sh-TACC3) and KIF11-deficient Panc-1 cells (sh-KIF11). J–M Control Panc-1 cells (J), TACC3-deficient Panc-1 cells (K) and TACC3-overexpressed Panc-1 cells (L) were treated with CHX for 8 h and collected every 2 h to examine the KIF11 levels by western blotting. GAPDH was used as a loading control. (M) Line chart presented the change of KIF11 protein level over time under CHX treatment. (Values are shown as the means ± SDs. n = 3. All studies were performed with three biological replicates).