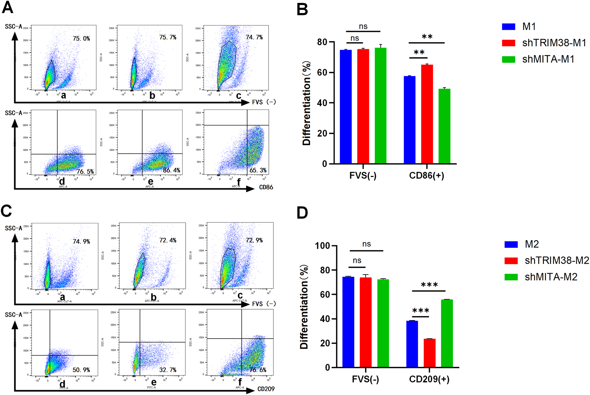
Fig. 9: Effect of lentiviral knockdown of TRIM38 or MITA on the polarization efficiency of macrophages.

A FCM analysis shows the wild-type M1, shTRIM38-M1, shMITA-M1 of FVS-labeled live cells, and the content of macrophages labeled by CD86 in viable cells in the above three kinds of cells, respectively. a–c shows the percentage of FVS (−) in M1, shTRIM38-M1, and shMITA-M1 are 75.0%, 75.7% and 74.7%, respectively. d–f shows that the percentages of macrophages showing the FVS (−) survival status represented by CD86 (+) macrophages in M1, shTRIM38-M1, and shMITA-M1 are 76.5%, 86.4% and 65.3%, respectively. B The phenotypes of FVS(−) and surviving macrophages with CD86(+) in wild-type M1, shTRIM38-M1, and shMITA-M1 cells were analyzed by FCM. **P < 0.01, ns = nonsignificant. C FCM analysis shows the wild-type M2, shTRIM38-M2, and shMITA-M2 FVS-labeled live cells and the content of macrophages labeled by CD209 in viable cells in the above three kinds of cells; a–c shows that the percentages of FVS (−) in M2, shTRIM38-M2, and shMITA-M2 are 74.9%, 72.4% and 72.9%, respectively; d–f shows the percentage of macrophages showing the FVS (−) survival status represented by CD209 (+) macrophages in M2, shTRIM38-M2, and shMITA-M2 are 50.9%, 32.7% and 76.6%, respectively. D The phenotypes of FVS(−) and surviving macrophages with CD209(+) in wild-type M2, shTRIM38-M2, and shMITA-M2 cells were analyzed by FCM. ***P < 0.001, ns nonsignificant.