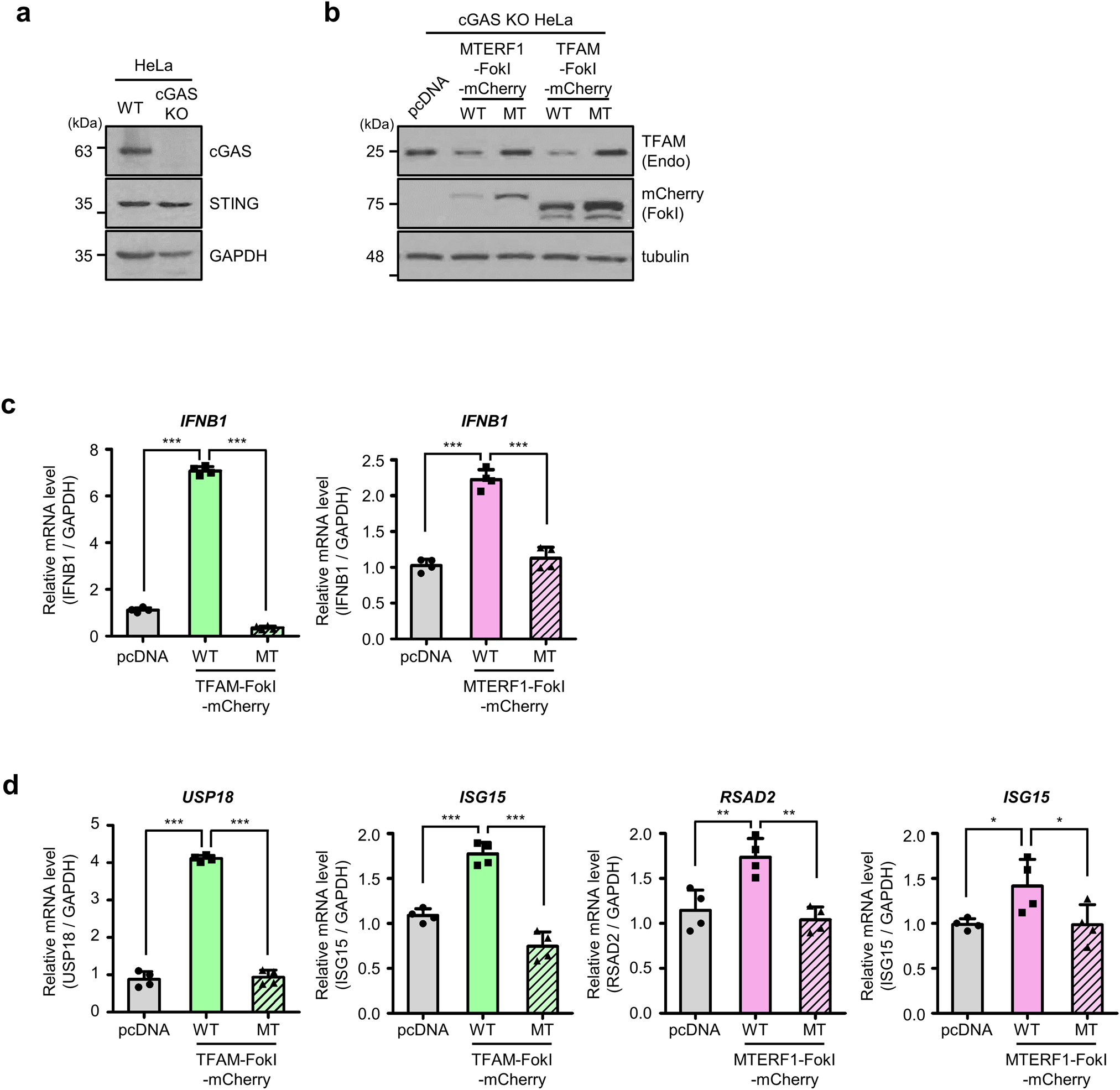
Fig. 2: MtDSBs induce the type I interferon response in a cGAS-independent manner.

a Western blot analysis to compare basal levels of cGAS and STING in WT and cGAS KO HeLa cell lines. WT, wild type; KO, knockout. b Western blot analysis of TFAM levels in cGAS KO HeLa cell lines harvested 36 h after transfection with the indicated mt-FokI. c RT-qPCR analysis of IFNB1 mRNA in cGAS KO HeLa cells transfected with indicated TFAM- and MTERF1-FokI and collected 36 h after transfection. Mean ± SD of n = 4; one-way ANOVA with CI = 95% and Bonferroni’s post hoc test. d RT-qPCR analysis measuring mRNA of the indicated ISG after transfection of the indicated mt-FokI into cGAS KO HeLa cell lines. Data are means ± SD for n = 4 are shown. Each experiment was performed at least three times. *P ≤ 0.05, **P ≤ 0.01, ***P ≤ 0.005.