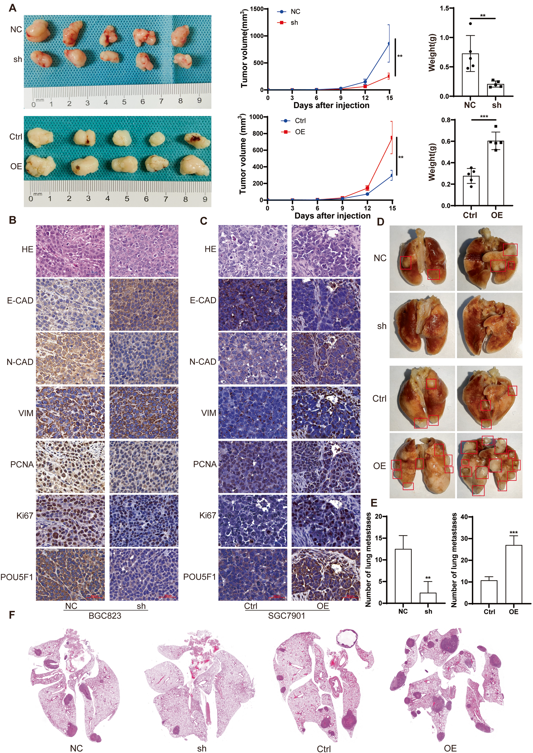
Fig. 3: POU5F1 can promote the growth of xenograft tumors and the formation of lung metastases.

A Nude mice were subcutaneously injected with POU5F1 knockdown GC cells, POU5F1 overexpression GC cells and corresponding control cells. The tumors were removed after 15 days, and the growth rate and weight of the tumors in each group were compared. B IHC results showed that POU5F1 knockdown could inhibit the expression of Ki67, PCNA, VIM, N-CAD, and promote the expression of E-CAD in tumors. C IHC results showed that POU5F1 overexpression could promote the expression of Ki67, PCNA, VIM, N-CAD, and inhibit the expression of E-CAD in tumors. D POU5F1 can promote the formation of lung metastasis of GC cells. The statistical quantitative results are shown in (E). F Representative HE stained images of lung metastases. Unpaired t test was used to compare the data between two groups. *P < 0.05, **P < 0.01, ***P < 0.001. B, C scale bars = 50 μm. The experiment was repeated three times independently.