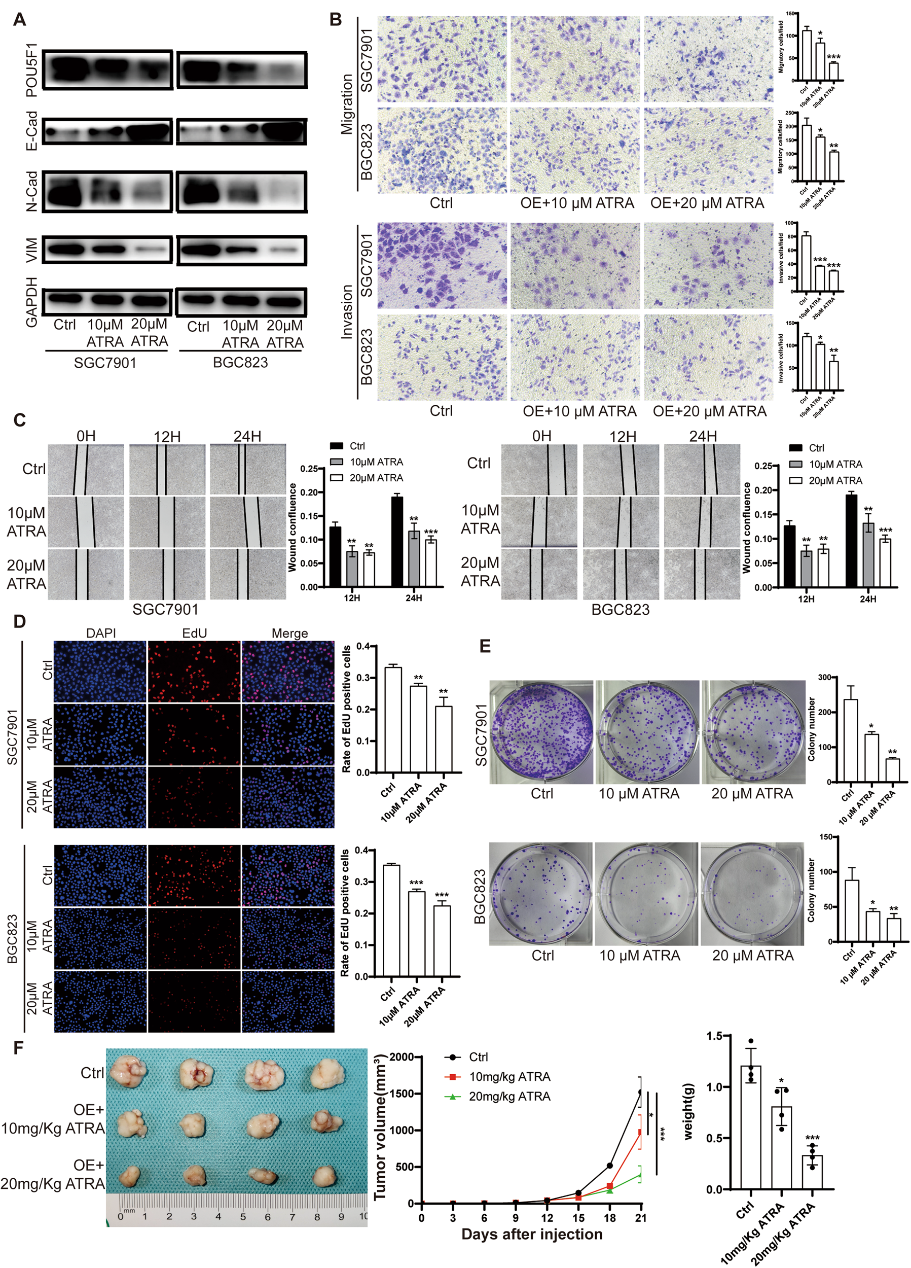
Fig. 7: ATRA inhibits the expression of POU5F1 in GC cells.

A POU5F1 expression was significantly inhibited by 10 μM and 20 μM ATRA in GC cells for 48 h, and the EMT process was also significantly inhibited. B Transwell assay showed that ATRA significantly inhibited the migration and invasion of GC cells. C Wound healing assay showed that ATRA significantly inhibited the migration ability of GC cells. D, E EdU assay and clonogenic assay showed that ATRA significantly inhibited the proliferation of GC cells. F Xenografts in nude mice showed that ATRA inhibited the growth of GC cells in nude mice, which was consistent with the results in vitro. Unpaired t test was used to compare the data between two groups. *P < 0.05, **P < 0.01, ***P < 0.001. The experiment was repeated three times independently.