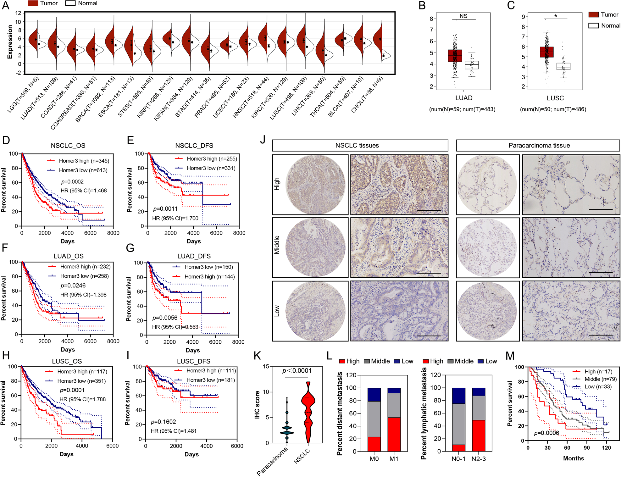
Fig. 1: HOMER3 is upregulated and associated with a poor prognosis in NSCLC.

A The overall HOMER3 expression in multiple human cancers from TCGA database. B, C HOMER3 expression was analyzed in LUAD (n = 483), LUSC (n = 486) using GEPIA (http://gepia.cancer-pku.cn/detail.php). D–I Kaplan–Meier survival curve analyses show that NSLCL, LUAD, and LUSC with high levels of HOMER3 have poor overall survival (OS) and disease-free survival (DFS) according to TCGA database. R software package maxstat (Maximally selected rank statistics with sever p-value approximations version: 0.7-25) was used to determine the optimal truncation value of ENSG0000051128 (HOMER3), log-rank test. J Representative images of human NSCLC tumors and paracancerous tissue stained with HOMER3, bar = 200 μm. K, L HOMER3 is highly expressed in NSCLC and is associated with distant metastasis and lymph metastasis in 129 NSCLC patients, Chi-square test. M Kaplan–Meier survival curve analysis was performed to examine the effects of HOMER3 on the survival rate in NSCLC (n = 129), log-rank test.