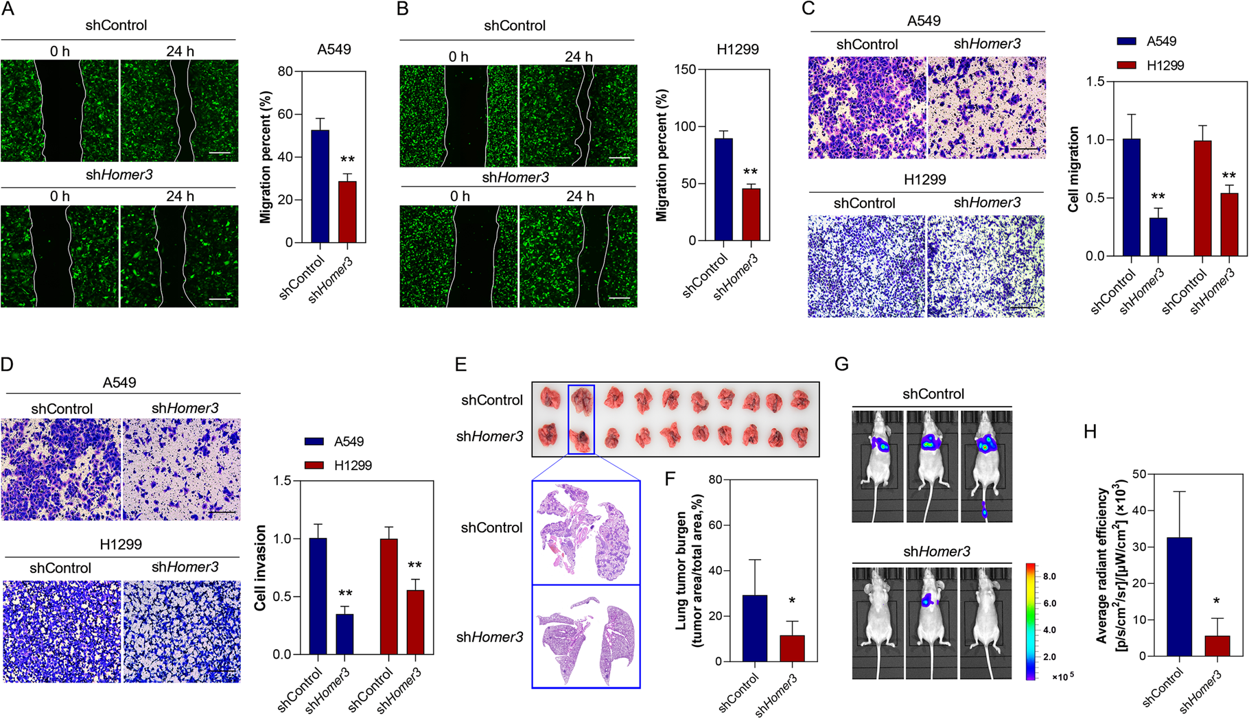
Fig. 3: HOMER3 knockdown suppresses lung cancer metastasis.

A, B The wound healing assay shows that HOMER3 knockdown suppresses cell migration in A549 and H1299 cells (n = 5), bar=100 μm. C, D Representative images of cell migration and invasion assays and quantitative data in A549 and H1299 cells with and without shHOMER3 treatment (n = 5), bar = 50 μm. E Representative lung photos and lung sections of tumor-bearing mice. F HOMER3 knockdown decreases lung tumor burden in mice four weeks after i.v. injection of H1299 cells (n = 10). G, H The bioluminescence images and quantitative statistical results of mice four weeks after H1299 cells injection (n = 5). *P < 0.05, **P < 0.01 vs. the shControl group, two-tailed Student’s t-test.