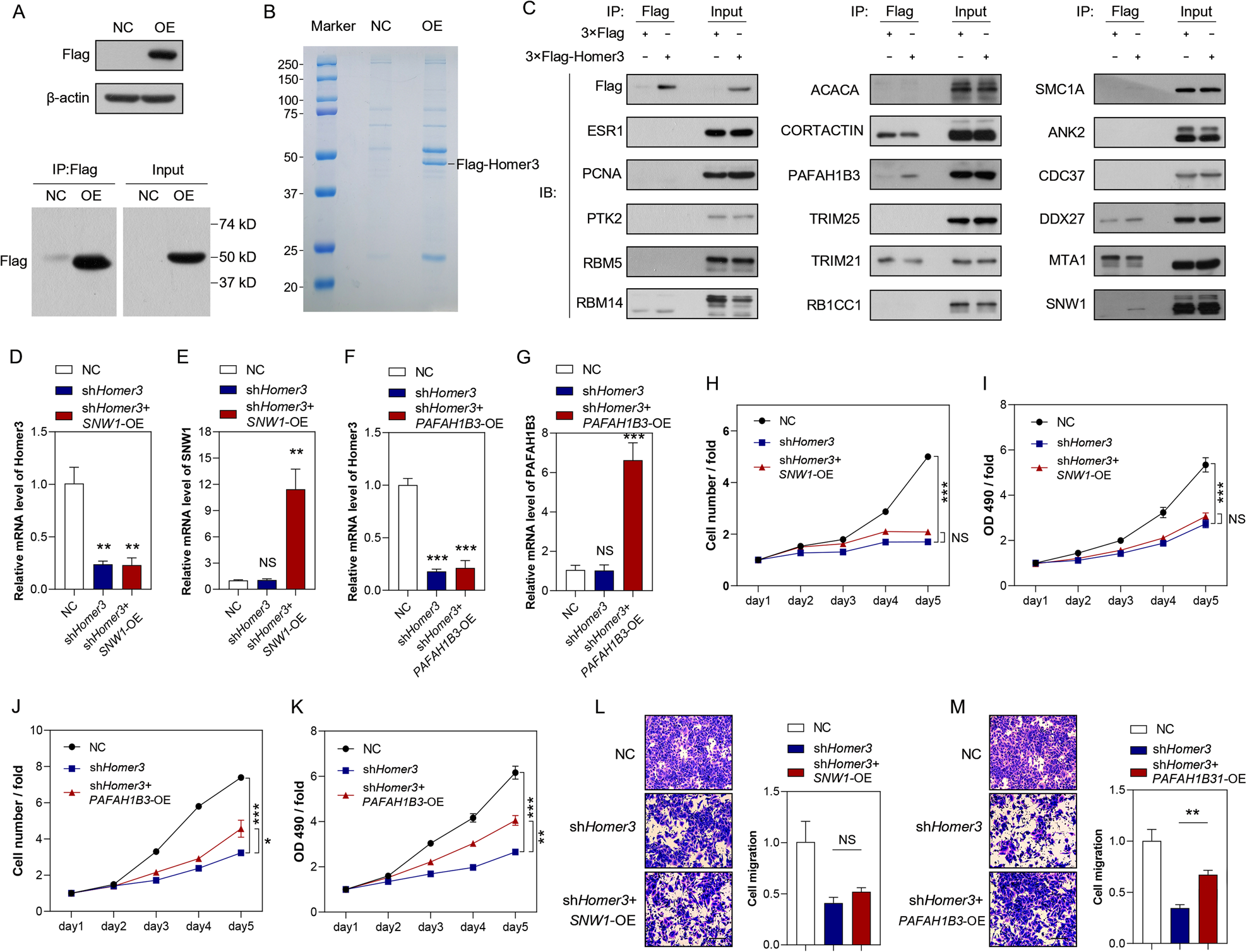
Fig. 4: HOMER3 binds to PAFAH1B3 and participates in the malignant phenotype of NSCLC cells.

A 3 × Flag-HOMER3 was successfully over-expressed in H1299 cells. B The image of SDS-PAGE gel stained with Coomassie Blue. C Immunoprecipitation analysis was performed to identify the potential targets of HOMER3. D, E SNW1 was over-expressed in H1299 cells treated with shHOMER3. The levels of HOMER3 and SNW1 were determined by qRT-PCR analysis of H1299 cells. F, G PAFAH1B3 was overexpressed in H1299 cells treated with shHOMER3. The levels of HOMER3 and PAFAH1B3 were determined by qRT-PCR analysis of H1299 cells. H, I The effects of SNW1-overexpression on the proliferation of H1299 cells with shHOMER3 treatment were determined by the Celigo cell counting assay and MTT cell viability assay. J, K The effects of PAFAH1B3-overexpression on the proliferation of H1299 cells with shHOMER3 treatment are determined by Celigo cell counting assay and MTT cell viability assay. L, M The migration and invasion of SNW1-overexpressing or PAFAH1B3-overexpressing H1299 cells treated with shHOMER3 (n = 3), bar = 50 μm. **P < 0.01, ***P < 0.001, NS, På 0.05 vs. the Control group, one-way ANOVA followed by the Tukey’s post hoc test.