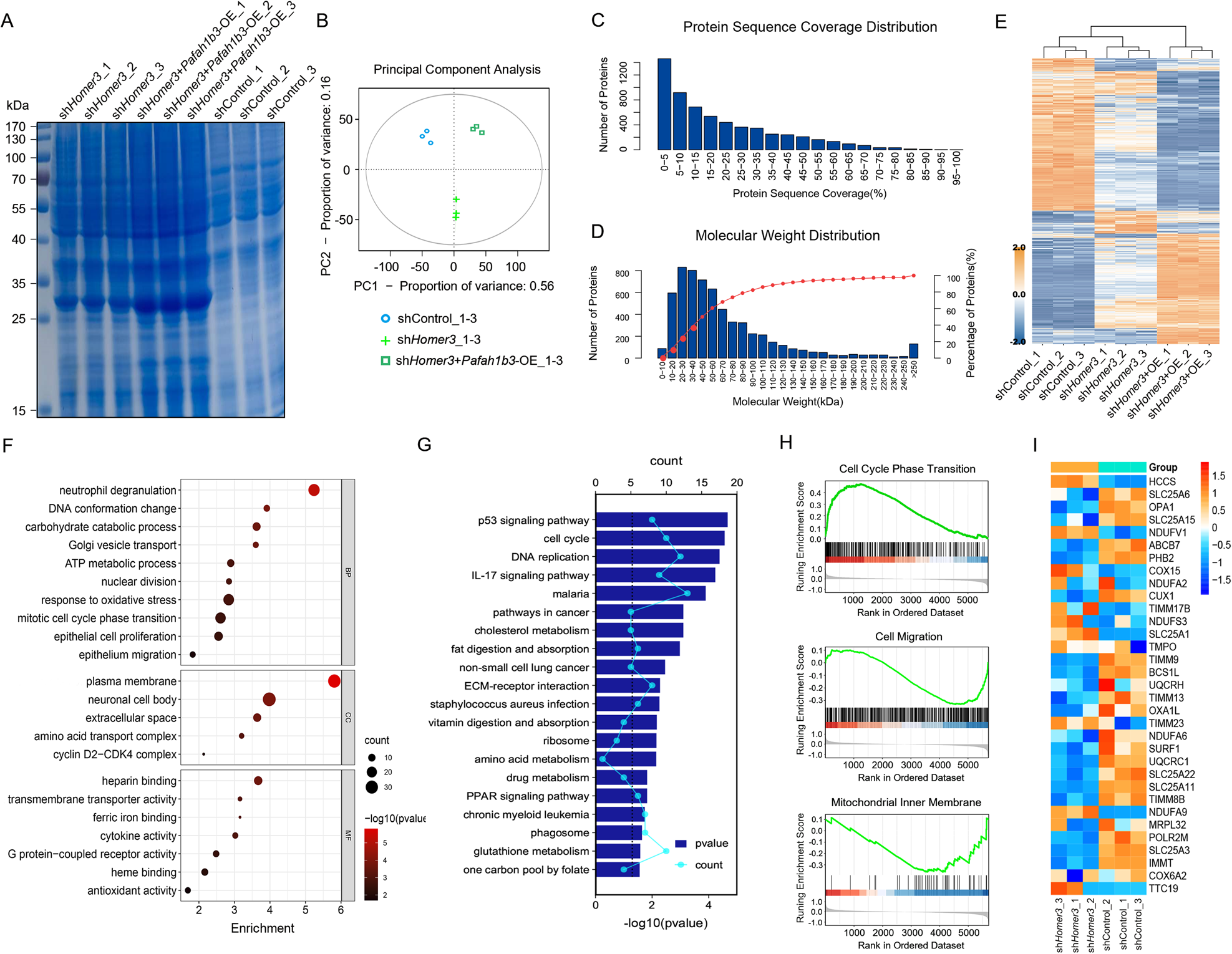
Fig. 5: Proteomic profiling of PAFAH1B3-overexpressing H1299 cells with HOMER3 knockdown.

A The image of a SDS-PAGE gel stained with Coomassie Blue. B TMT-based quantitative proteomics analysis was performed and the PCA reveals the intra-group and inter-group differences of controls, H1299 cells treated with shHOMER3, and PAFAH1B3-overexpressing H1299 cells treated with shHOMER3. C, D The protein sequence coverage distribution and the relative molecular weight distribution of the samples. E Hierarchical clustering showing differentially expressed proteins in H1299 cells with corresponding treatments. F GO term enrichment analysis of 45 proteins that are upregulated in the shHOMER3-treated group and downregulated in the shHOMER3-treated + PAFAH1B3-overexpression group. G KEGG pathway enrichment analysis of 45 proteins that are upregulated in the shHOMER3-treated group and downregulated in the shHOMER3-treated + PAFAH1B3-overexpression group. H Gene set enrichment analysis identified proteins with normalized enrichment score (NES) and false-discovery rate (FDR) Q value. I Heatmap depicting changes in the expression of proteins involved in “mitochondrial inner membrane”.