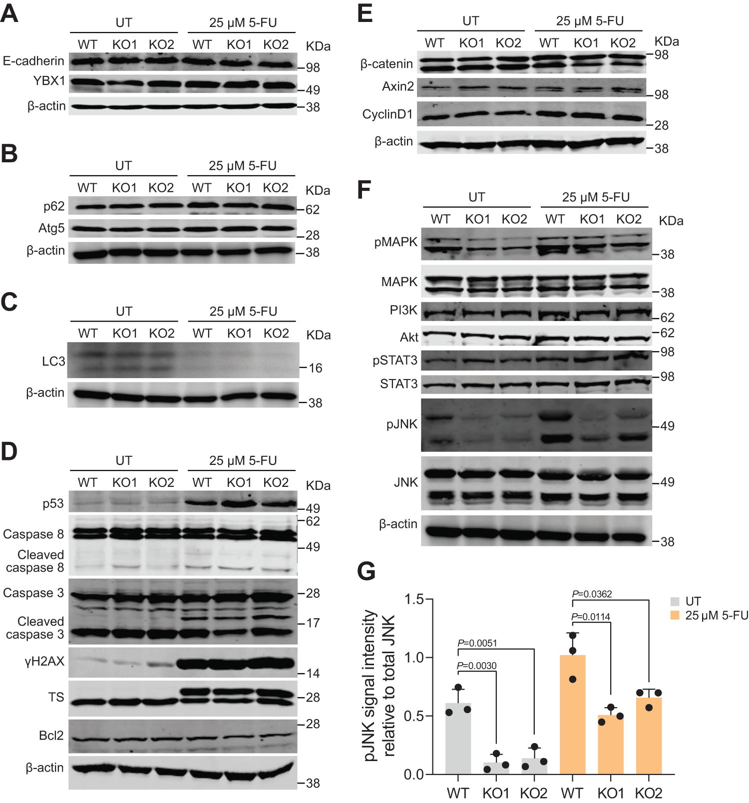
Fig. 5: Loss of NEDD4 alters JNK signalling pathway.

A Western blot analysis of epithelial marker E-cadherin and mesenchymal marker YBX1. B Western blot analysis of autophagy markers p62 and Atg5. β-actin was used for a loading control. C Western blot analysis of autophagy marker LC3. D Western blot analysis of pro-apoptotic markers p53, caspase 3, caspase 8, DNA damage repair marker gamma-H2AX and anti-apoptotic marker BCL2 and enzyme thymidylate synthase (TS) was performed following 5-FU treatment. E Western blot analysis of β-catenin and Wnt target genes Axin 2 and Cyclin D1 following 5-FU treatment. F Western blot analysis of cellular signalling pathways pMAPK, PI3K/AKT, pSTAT3 and pJNK following 5-FU treatment. G Quantification of pJNK intensity normalised to total JNK (n = 3). All data is represented as mean ± SEM. Significance is determined by two-tailed t-test.