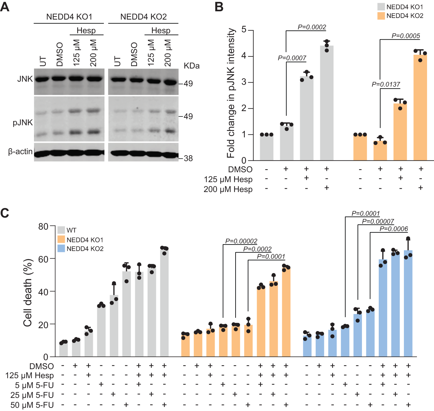
Fig. 7: JNK signalling activation sensitises CRC cells to 5-FU.

A Western blot analysis of pJNK and total JNK following treatment with JNK activator hesperidin of two independent NEDD4 KO clones in LIM1215 cells. B Quantitative representation of pJNK in Western blots (n = 3). C FACS-based apoptosis was performed on LIM1215 WT and NEDD4 KO treated with 5-FU (5, 25 and 50 µM) and/or hesperidin (125 µM) for 72 h. Percentage of cell death is represented as percent sub-G1 (n = 3). All data are represented as mean ±SEM.