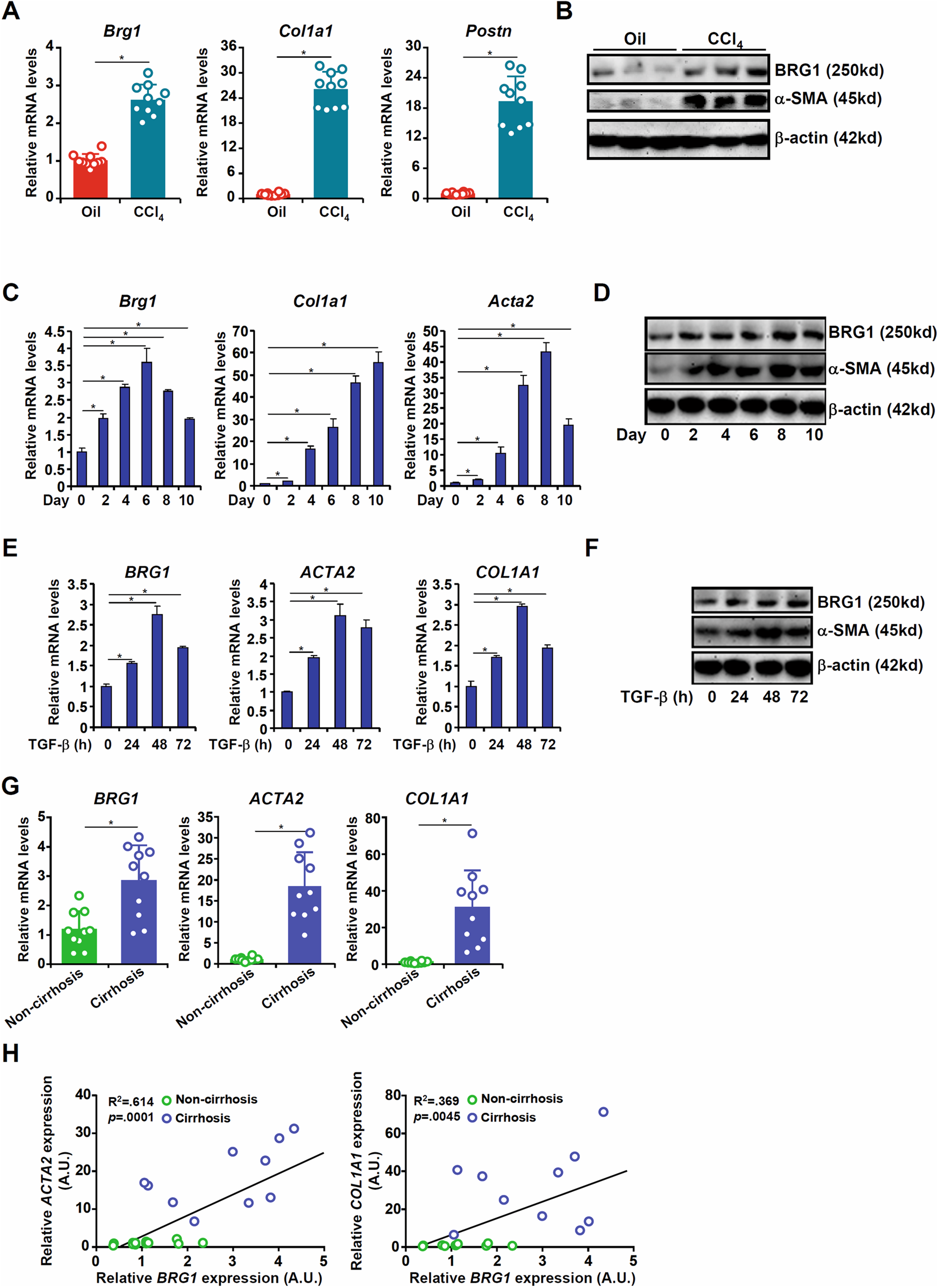
Fig. 1: BRG1 expression correlates with hepatic stellate cell activation.
From: The chromatin remodeling protein BRG1 regulates HSC-myofibroblast differentiation and liver fibrosis

A, B C57/B6 mice were injected with CCl4 to induce liver fibrosis as described in Methods. Primary HSCs were isolated and gene expression was examined by qPCR and Western blotting. N = 10 mice fore each group. C, D Primary HSCs were isolated from C57/B6 mice and underwent spontaneous activation in vitro. Gene expression was examined by qPCR and Western blotting. E, F LX-2 cells were treated with or without TGF-β (5 ng/ml). Cells were harvested at indicated time points and gene expression was examined by qPCR and Western blotting. G, H HSCs were isolated from human liver biopsy specimens and gene expression was examined by qPCR. N = 10 cases for each group. Linear regression was performed using Graphpad. Data are expressed as the means ± SD. *p < 0.05.