Fig. 5: IGFBP5 is essential for HSC-myofibroblast transition in vitro and liver fibrosis in vivo.
From: The chromatin remodeling protein BRG1 regulates HSC-myofibroblast differentiation and liver fibrosis

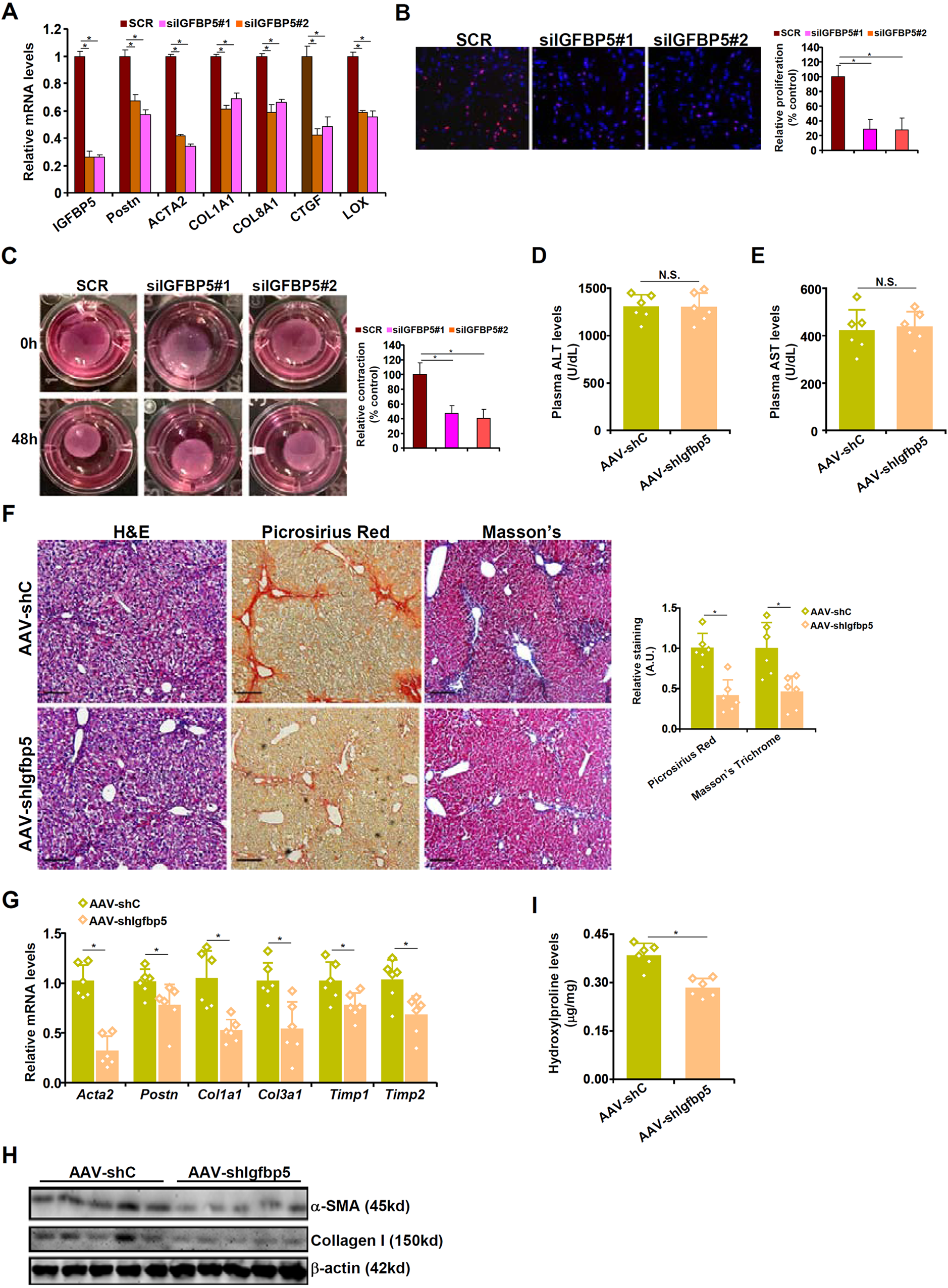
A–D Primary human HSCs were transfected with siRNAs targeting IGFBP5 or scrambled siRNA (SCR). Myofibroblast marker genes were examined by qPCR (A). Cell proliferation was evaluated by EdU incorporation (B). Collagen contraction assay (C). D–I C57/B6 mice were injected with AAV6 carrying shRNA under the control of the Postn promoter followed by injection with CCl4 for 4 wk. Plasma ALT (D) and AST (E) levels. H&E staining, picrosirius red staining, and Masson’s trichrome staining (F). Myofibroblast marker gene expression levels were examined by qPCR (G) and Western blotting (H). Hydroxylproline quantification (I). N = 6 mice for each group. Data are expressed as the means ± SD. *p < 0.05.