Fig. 6: IGFBP5 promotes TGF-β signaling by stabilizing the TβR-Bat3 interaction.
From: The chromatin remodeling protein BRG1 regulates HSC-myofibroblast differentiation and liver fibrosis

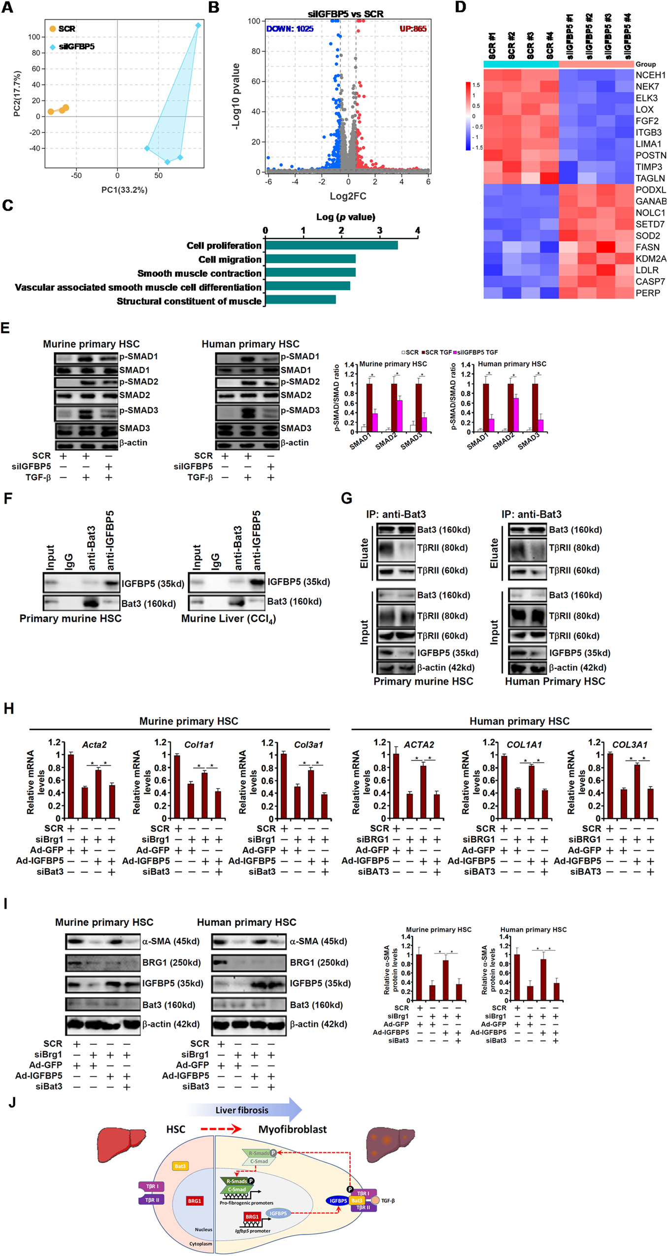
A–D Primary human HSCs were transfected with siRNA targeting IGFBP5 or scrambled siRNA (SCR). RNA-seq was performed as described in Methods. PCA plot (A). Volcano plot (B). GESA analysis (C). Heatmap (D). E Primary murine and human HSCs were transfected with indicated siRNAs followed by TGF-β stimulation for 15 min. SMAD phosphorylation was examined by Western blotting. F Whole lysates from primary murine HSCs or murine livers following CCl4 injection were used for immunoprecipitation with indicated antibodies. G Primary HSCs were transfected with indicated siRNAs followed by TGF-β stimulation for 15 min. Immunoprecipitation was performed with anti-Bat3. H, I Primary murine and human HSCs were transfected with siRNAs targeting BRG1, BAT3, or scrambled siRNA (SCR) and transduced with IGFBP5 adenovirus. Myofibroblast marker gene expression was examined by qPCR and Western blotting. Data are expressed as the means ± SD. *p < 0.05. J A schematic model.