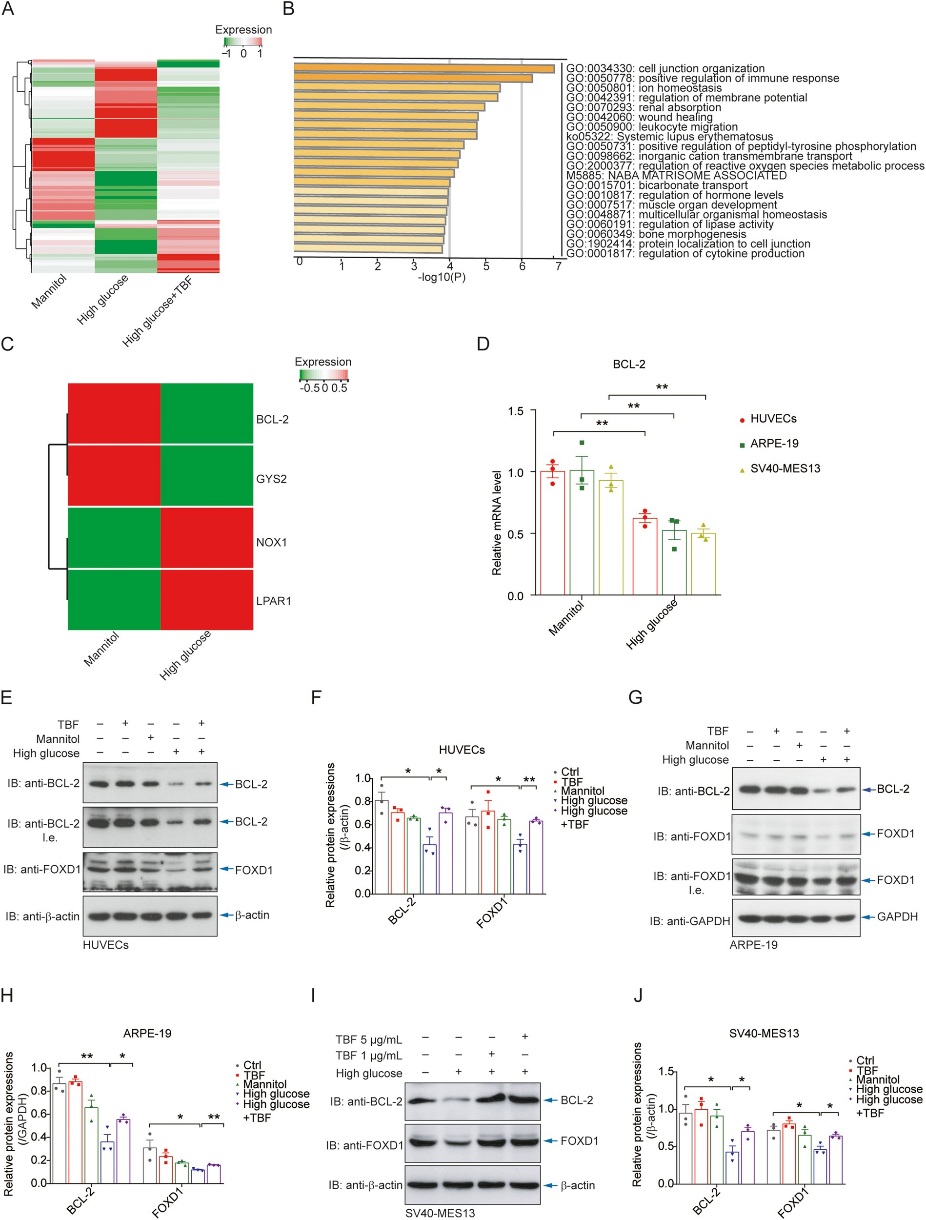
Fig. 2: Hyperglycaemia decreases the protein level of FOXD1.
From: The TRIM21-FOXD1-BCL-2 axis underlies hyperglycaemic cell death and diabetic tissue damage

A Transcriptome sequencing of HUVECs cultured in high-glucose medium and treated with TBFs was performed, indicating the alteration of multiple genes. B Gene annotations illustrated the alteration of multiple pathways under hyperglycaemia, particularly for those relating to cell junction organization and immune response. C The results of the transcriptome assay illustrated that the high-glucose environment markedly reduced BCL-2 mRNA expression. D RT‒qPCR analysis validated the results of the transcriptome analysis for BCL-2 expression in venous, retinal, and renal cells. n = 3. Immunoblotting results indicated that BCL-2 and FOXD1 proteins in HUVECs were downregulated under high-glucose conditions and that treatment with TBFs partially restored this regulation (E). Quantitative analyses of the relative protein expression levels are shown (F). n = 3. G, H Immunoblotting results indicated that BCL-2 and FOXD1 proteins in ARPE-19 cells were downregulated under high-glucose conditions. n = 3. I, J Immunoblotting results indicated that BCL-2 and FOXD1 proteins in SV40-MES13 cells were downregulated under high-glucose conditions. n = 3.