Fig. 4: TRIM21 ubiquitinates FOXD1 and drives its degradation in response to hyperglycaemia.
From: The TRIM21-FOXD1-BCL-2 axis underlies hyperglycaemic cell death and diabetic tissue damage

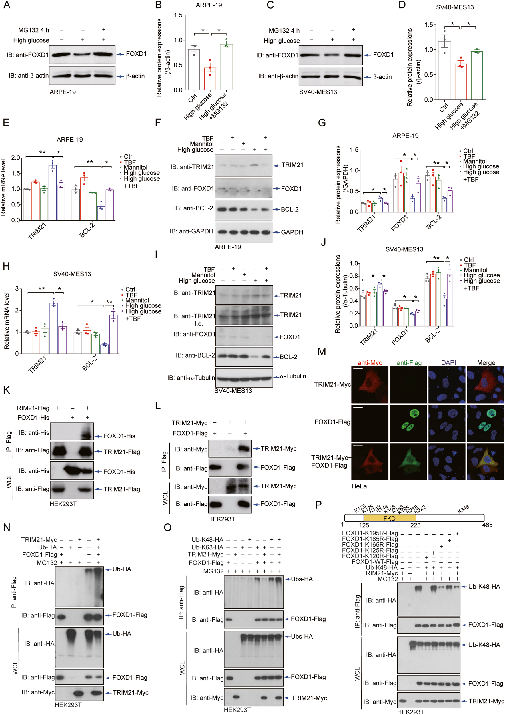
Treatment with 10 μM MG132 for 4 hours attenuated the high glucose-induced downregulation of FOXD1 protein expression in ARPE-19 (A, B) and SV40-MES13 (C, D) cells. n = 3. Culture in high-glucose medium increased both the mRNA (E) and protein (F) levels of TRIM21 in ARPE-19 cells, and this effect was reversed by TBF treatment. Quantitative analyses of relative protein expression are shown (G). n = 3. Culture in high-glucose medium increased both the mRNA (H) and protein (I) levels of TRIM21 in SV40-MES13 cells, and this effect was reversed by TBF treatment. Quantitative analyses of relative protein expression are shown (J). n = 3. K, L Coimmunoprecipitation assays using distinct tags revealed an interaction between FOXD1 and TRIM21. n = 3. M Immunofluorescence staining revealed colocalization of TRIM21 and FOXD1 in the cytoplasm. FOXD1 was evidently exported from the nucleus in the presence of TRIM21. Scale bars = 20 μm. n = 3. N Polyubiquitination of FOXD1 was detected when TRIM21 was cotransfected with FOXD1 in HEK293T cells in the presence of ubiquitin proteins. n = 3. O TRIM21 promoted K48-linked ubiquitination but suppressed K63-linked ubiquitination of FOXD1 in HEK293T cells. n = 3. P TRIM21-Myc was cotransfected with wild-type or the indicated mutant FOXD1s into HEK293T cells for 24 hours, revealing that K120, K165, and K195 were the primary residues required for TRIM21-mediated modification or interaction. n = 3.