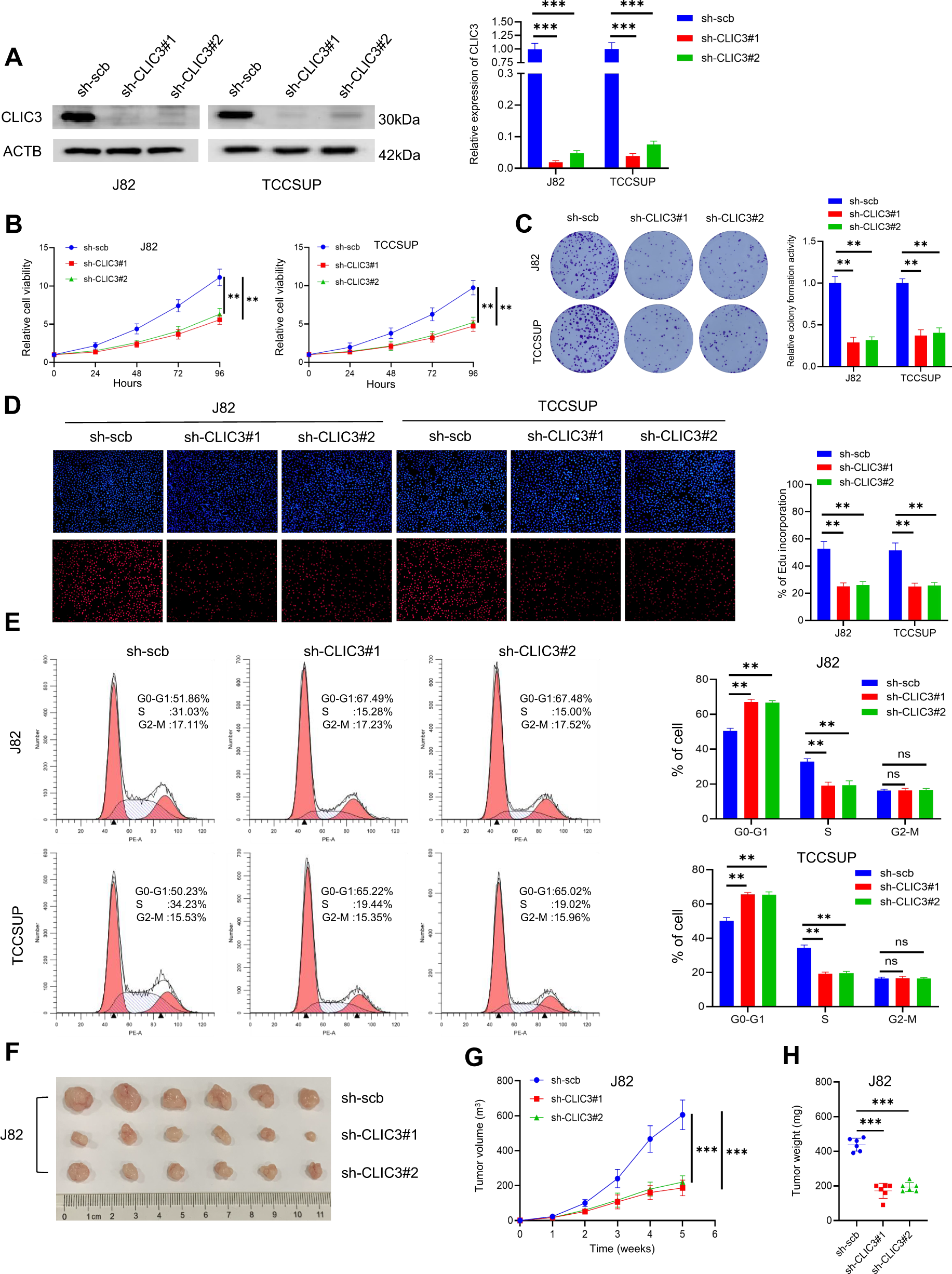
Fig. 3: Knockdown of CLIC3 inhibits the proliferation of bladder cancer cells in vitro and in vivo.

A The efficiency of CLIC3 knockdown in J82 and TCCSUP cells was detected by western blotting (left) and qRT-PCR (right). B CCK-8 assay revealed the cell viability of J82 and TCCSUP cells stably transfected with scramble, sh-CLIC3#1, or sh-CLIC3#2. C Colony formation assay was performed in J82 and TCCSUP cells stably transfected with scramble, sh-CLIC3#1, or sh-CLIC3#2. D EdU assay showed the proliferation of J82 and TCCSUP cells stably transfected with scramble, sh-CLIC3#1, or sh-CLIC3#2. E Flow cytometry assay revealed the cell cycle distributions in J82 and TCCSUP cells stably transfected with scramble, sh-CLIC3#1, or sh-CLIC3#2. Representative (F), in vivo growth curve (G), and weight at the endpoints (H) of xenograft tumors formed by subcutaneous injection of J82 cells stably transfected with scramble, sh-CLIC3#1 or sh-CLIC3#2 into the right flanks of nude mice (5 × 106 cells per mouse; n = 6 for each group). Data are presented as the means ± SD from three independent experiments. ns, nonsignificant; **P < 0.01; ***P < 0.001 (Student t test).