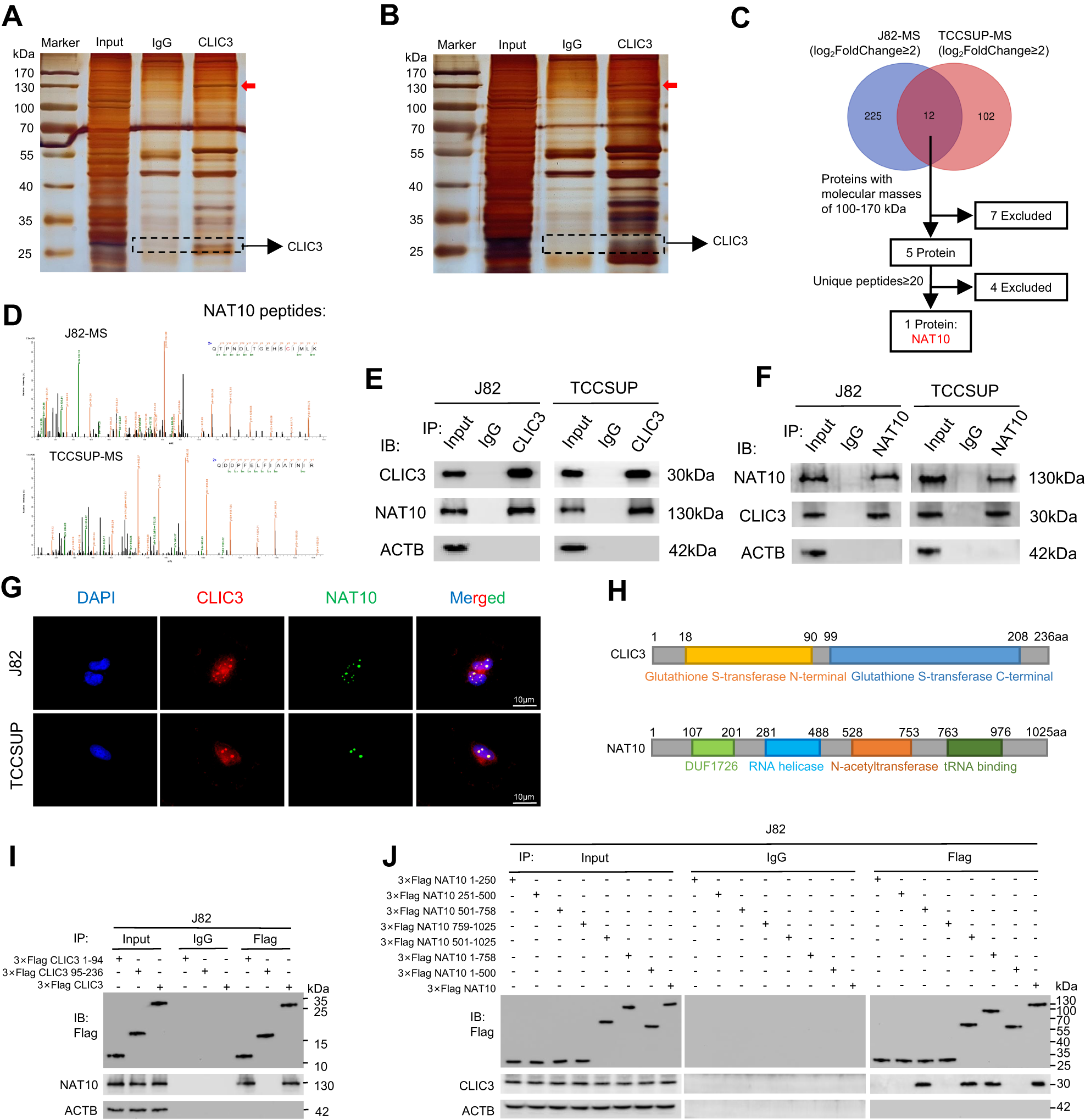
Fig. 6: CLIC3 interacts with NAT10 protein.

Silver staining showed the proteins pulled down by CLIC3 from the lysates of J82 (A) and TCCSUP (B) cells. Red arrow indicates the major differential band precipitated in J82 and TCCSUP lysates. C Venn diagram showed the overlapping of the differential proteins collection in J82 and TCCSUP cells of MS assay. Analysis pipeline was performed to identify proteins that interact with CLIC3: (1) The proteins with log2FC ≥ 2 in J82-MS or TCCSUP-MS were selected; (2) The 12 proteins were identified after overlapping; (3) The 5 proteins with molecular masses of 100–170 kDa were then selected as the candidates according to the positive band found in silver staining; (4) NAT10 was selected as it was the only protein with high abundance (no less than 20 unique peptides). D J82-MS and TCCSUP-MS each showed one of the NAT10 peptides pulled down by CLIC3, respectively. E Co-IP assay using antibody specific for CLIC3 showed the interaction between CLIC3 and NAT10 in J82 and TCCSUP cells. The precipitate was subjected to Western blotting with the antibodies against CLIC3, NAT10 and ACTB. F Co-IP assay using antibody specific for NAT10 showed the interaction between CLIC3 and NAT10 in J82 and TCCSUP cells. The precipitate was subjected to Western blotting with the antibodies against NAT10, CLIC3 and ACTB. G Immunofluorescence staining assay indicated the co-localization of CLIC3 (red) and NAT10 (green), with nuclei staining with DAPI (blue). Scale bar, 10 μm. H Schematic illustration of the functional domains of CLIC3 and NAT10 from SMART database (https://smart.embl.de/). I Co-IP assay using antibody specific for Flag showed the interaction between NAT10 and full-length or truncations of Flag-tagged recombinant CLIC3 in J82 cells. The precipitate was subjected to Western blotting with the antibodies against Flag, NAT10 and ACTB. J Co-IP assay using antibody specific for Flag showed the interaction between CLIC3 and full-length or truncations of Flag-tagged recombinant NAT10 in J82 cells. The precipitate was subjected to Western blotting with the antibodies against Flag, CLIC3 and ACTB.