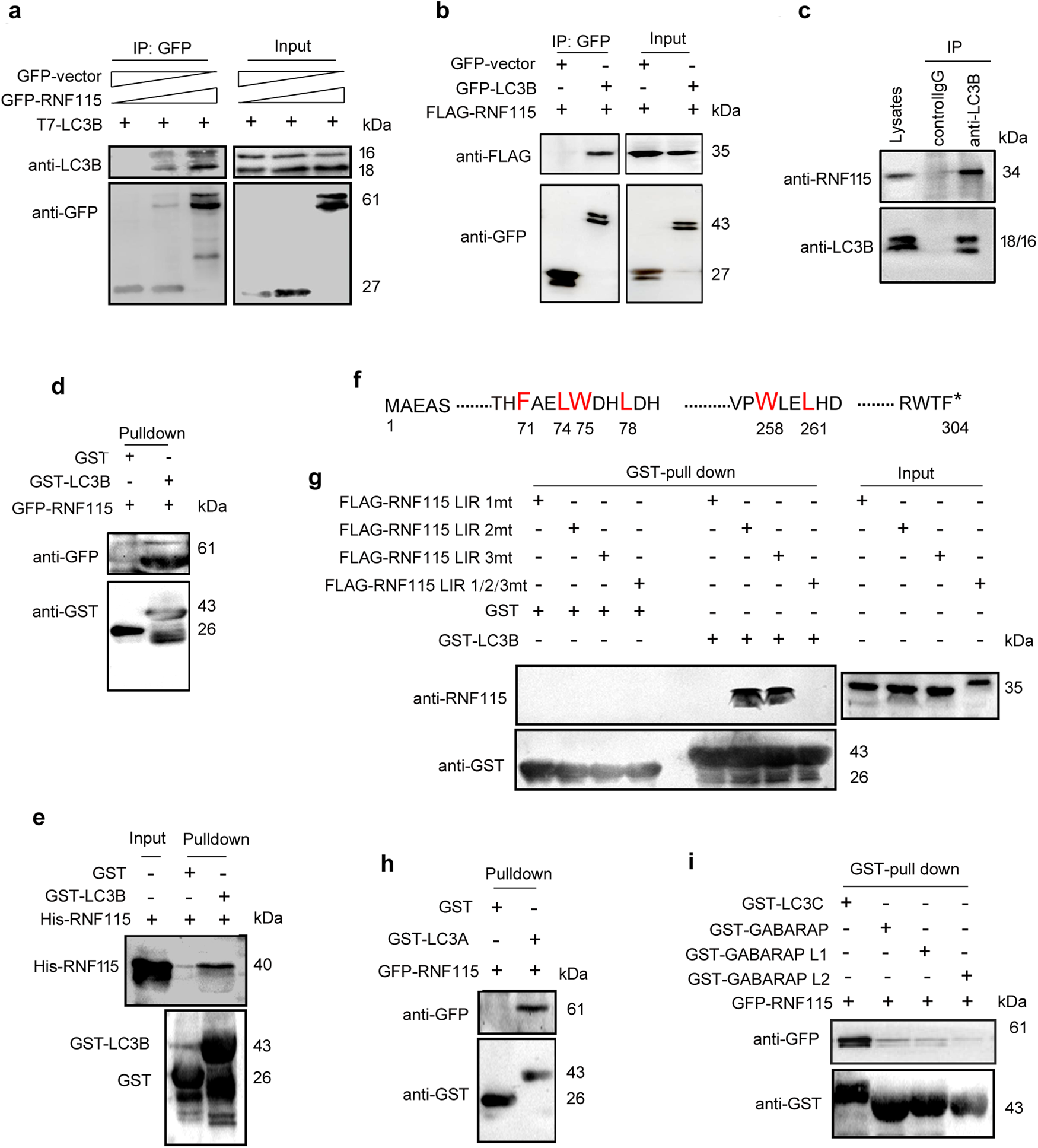
Fig. 4: RNF115 interacts with LC3B via FAEL71-74 LIR domain.

a, b HEK293T cells were co-transfected with indicated plasmids for 24 h. Cell lysates were subjected to IP using an anti-GFP, and indicated proteins were detected in the immunoprecipitates by western blotting. Simultaneously, 10% cell lysates were used for immunoblotting. c HEK293T cells were incubated with MG132 for 4 h and EBSS for 30 min, then cell lysates were subjected to IP using an anti-LC3B or a control IgG. The endogenous RNF115 and LC3B proteins were detected in the immunoprecipitates by western blotting. d Recombinant GST-LC3B fusion protein and the GST protein were purified and immobilized on Glutathione-Sepharose beads, then incubated with HEK293T cell lysates containing GFP-RNF115. Proteins retained on Glutathione-Sepharose were then blotted using the indicated antibodies. e Recombinant GST-LC3B fusion protein and the GST protein were purified and immobilized on Glutathione-Sepharose beads, then mixed with His-RNF115. Proteins retained on Glutathione-Sepharose were then blotted using the indicated antibodies. f Schematic diagram of the LIR domain of RNF115 protein. g Recombinant GST-LC3B fusion protein and the GST protein were purified and immobilized on Glutathione-Sepharose beads, then incubated with HEK293T cell lysates containing different FLAG-RNF115mutants. Proteins retained on Glutathione-Sepharose were then blotted using the indicated antibodies. h, i Recombinant GST-tagged different proteins and the GST protein were purified and immobilized on Glutathione-Sepharose beads, then incubated with HEK293T cell lysates containing GFP-RNF115. Proteins retained on Glutathione-Sepharose were then blotted using the indicated antibodies.