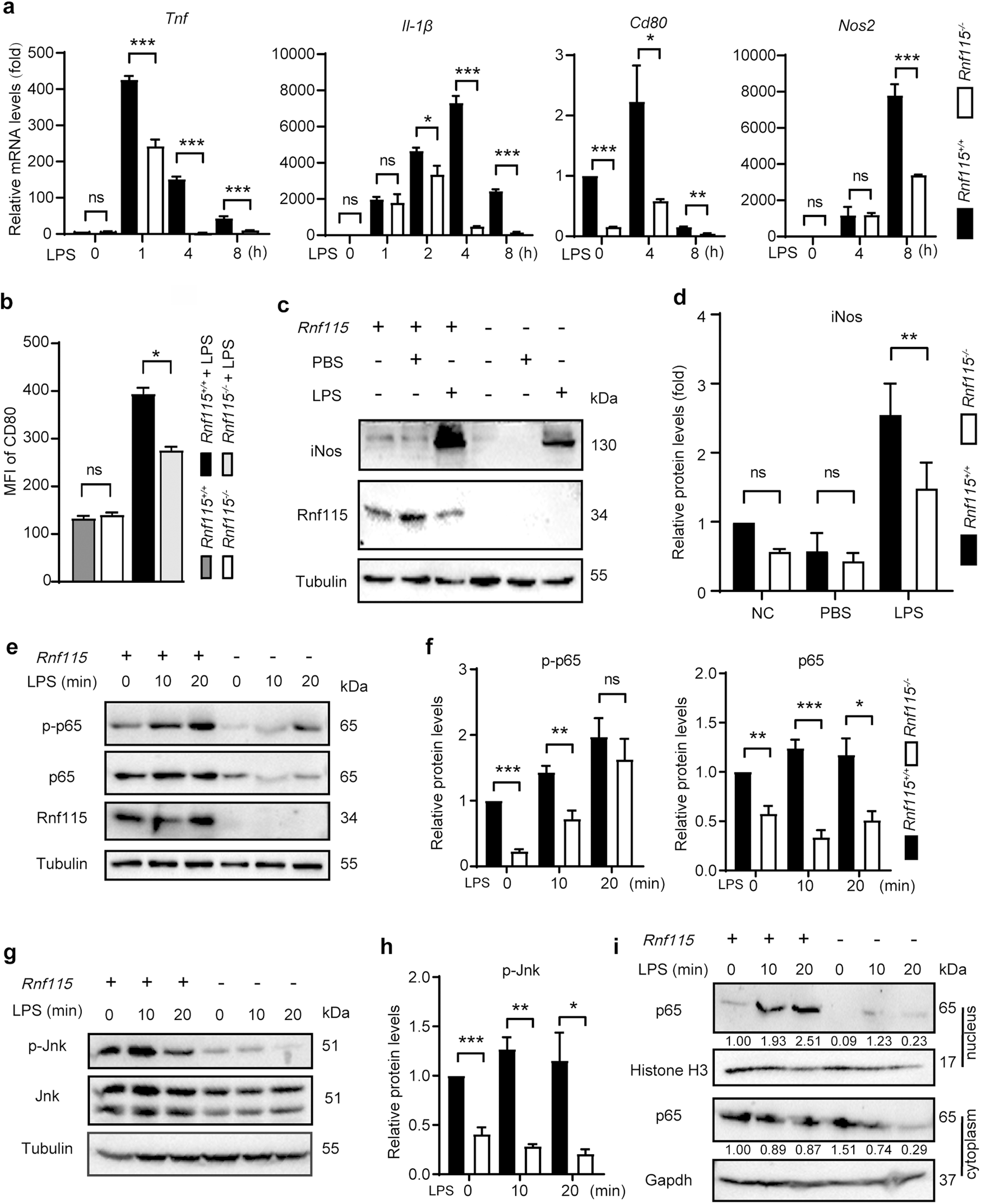
Fig. 6: Rnf115 knockout inhibits LPS-stimulated macrophage activation.

a Rnf115+/+and Rnf115-/- BMDMs were treated with or without 100 ng/ml of LPS for the indicated time, and the levels of Tnf, Il-1β, Cd80, and Nos2 mRNA were measured by qRT–PCR. b Rnf115+/+and Rnf115-/-BMDMs were treated with or without 100 ng/ml of LPS for 24 h. The levels of CD80 were detected by flow cytometry, and the mean fluorescence intensity (MFI) was statistically analyzed. c Rnf115+/+and Rnf115-/-BMDMs were treated as same as b, then western blot analysis of indicated proteins in cell lysates. d Quantification of indicated proteins (ratio to TUBULIN) in cells treated as in (c). The average value of Rnf115+/+mice without LPS was normalized to 1. e and g Rnf115+/+and Rnf115-/-BMDMs were treated with or without 100 ng/ml of LPS for the indicated time. Immunoblot analysis of indicated proteins in cell lysates. f and h Quantification of indicated proteins (ratio to TUBULIN) in cells treated as in (e and g). The average value of Rnf115+/+mice without LPS was normalized to 1. i Rnf115+/+and Rnf115-/-BMDMs were treated with or without 100 ng/ml of LPS for the indicated time. Immunoblot analysis of indicated proteins in the nucleus and cytoplasm. *p < 0.05, **p < 0.01, ***p < 0.001, ns: no significance.