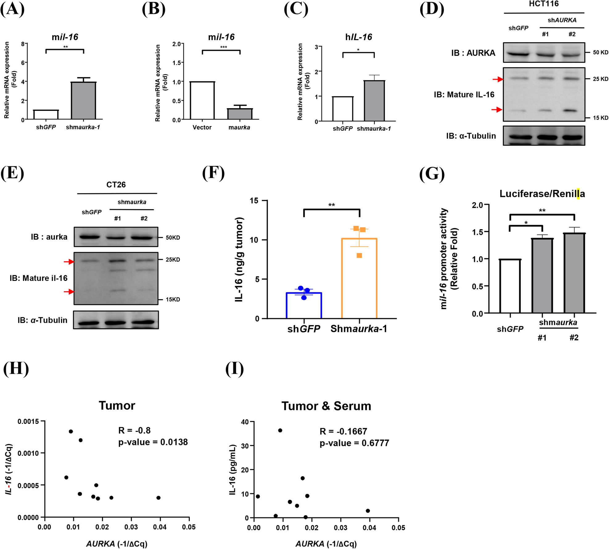
Fig. 4: Interleukin-16 is upregulated in AURKA knockdown CRC cells.

The expression of mil-16 mRNA was analyzed by RT-qPCR in lenti-shGFP-infected and lenti-shmaurka-1-infected CT26 cells (A), and in lenti-vector-infected and lenti-maurka-infected CT26 cells (B). C The expression of IL-16 mRNA in lenti-shGFP-infected and lenti-shAURKA-1-infected HCT116 cells was analyzed by RT-qPCR. Student’s t-test is used for statistical analysis. Data are shown as mean ± SEM; n = 3. *p-value < 0.05; **p-value < 0.01; ***p-value < 0.001. D Western blot analysis showed the expression of mature-human IL-16 protein (red arrows) in lenti-shGFP-infected, lenti-shAURKA-1-infected, and lenti-shAURKA-2-infected HCT116 cells. E The expression of mature-mil-16 proteins in lenti-shGFP-infected, lenti-shmaurka-1 (#1)-infected, and lenti-shmaurka-2 (#2)-infected CT26 cells (red arrows) are shown. F CT26-derived tumors were homogenized, and the tumor supernatants were collected to analyze the secretion of IL-16 by ELISA. Student’s t-test is used for statistical analysis. Data are shown as mean ± SEM; n = 3. *p-value < 0.05. G pGL3-mil-16-promoter was transiently transfected into lenti-GFP-infected, lenti-shmaurka-1-infected and lenti-shmaurka-2-infected CT26 cells. The promoter activity of mil-16 was analyzed by reporter assay. Student’s t-test is used for statistical analysis. Data are shown as mean ± SEM; n = 3. *p-value < 0.05; **p-value < 0.01. H The correlation between IL-16 mRNA and AURKA mRNA in CRC is shown. I The correlation between serum IL-16 and AURKA mRNA in CRC is shown. The expression of serum IL-16 was analyzed by ELISA in CRC patients. AURKA mRNA was analyzed by RT-qPCR. Pearson correlation is used for statistical analysis.