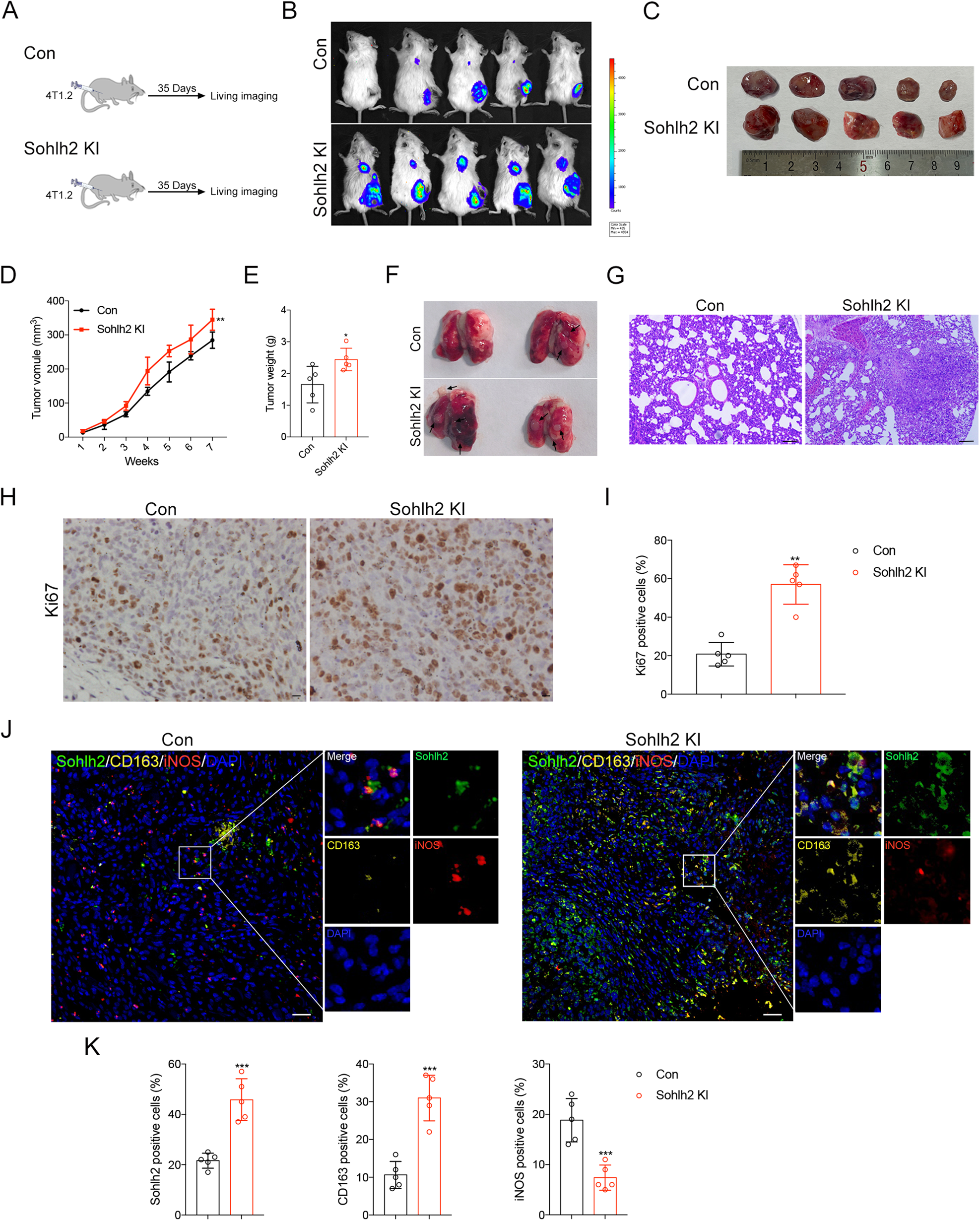
Fig. 3: Sohlh2 in M2 macrophage accelerates TNBC progression in vivo.

A Schematic diagram of TNBC lung metastasis following subcutaneous injection with Sohlh2 stably expressing or the control 4T1.2 cells. B, C Lung metastasis and the subcutaneous tumors were shown by live imaging in mice. After subcutaneous injection of 4T1.2 cells containing a stable overexpression of Sohlh2 or the control, tumor growth curves are shown (D). The tumor weights (E) were measured when the mice were sacrificed and the tumors were excised. F, G Lung metastatic lobules were shown and detected by HE. Scale bar indicates 100 μm. H, I The growth capacity of subcutaneous tumor cells was demonstrated by Ki67 staining. Scale bar indicates 20 μm. J, K Multiplexed Immunofluorescence staining was performed to detect the expression of Sohlh2, CD163 and iNOS in subcutaneous tumors. Scale bar indicates 50 μm. The values indicate the mean ± SD of three independent experiments. *P < 0.05, **P < 0.01, ***P < 0.001.