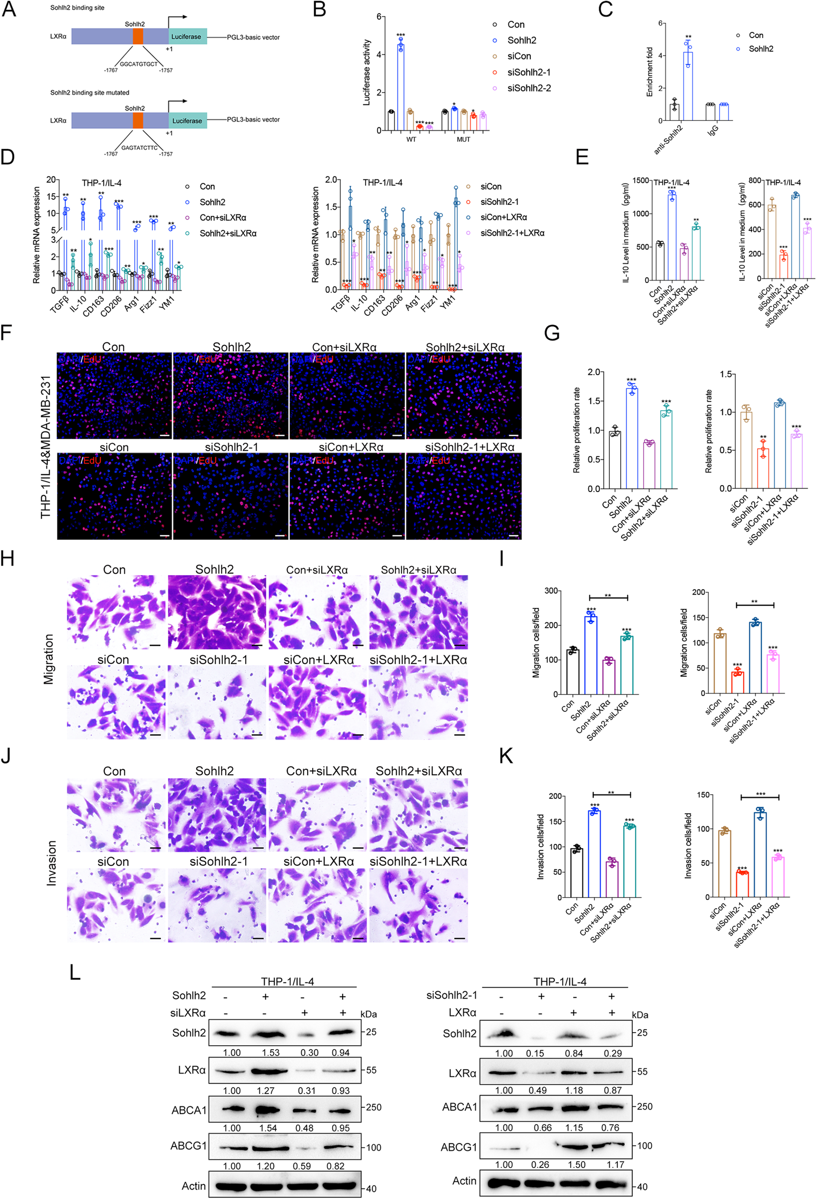
Fig. 5: LXRα mediates the effects of Sohlh2 on M2 macrophage polarization and oncogenic properties of TNBC cells.

A Schematic diagram of the luciferase reporter construct containing the Sohlh2 promoter and the mutant construct (LXRα-Wt and Mut). B LXRα promoter luciferase reporter activity in Sohlh2 overexpression and Sohlh2 siRNA THP-1 cells. C ChIP analysis of forced Sohlh2 expression THP-1 cells using anti–Sohlh2 antibody for LXRα promoter. D, E qPCR and Elisa analysis of the expression of M2 macrophage–related markers in Sohlh2-overexpressing THP-1 cells transfected with siLXRα plasmid. F, G The cells growth ability was measured by EdU assay. H–K Migration and invasion ability of the MDA-MB-231 cells co-cultured with Sohlh2 overexpression or knockdown THP-1 cells stably expressing siLXRα and LXRα by Transwell assays. L Western blot assay showed the expression of LXRα, ABCA1 and ABCG1 in Sohlh2 overexpression or knockdown M2 macrophages stably expressing siLXRα and LXRα. Scale bar indicates 50 μm. The values indicate the mean ± SD of three independent experiments. *P < 0.05, **P < 0.01, ***P < 0.001.