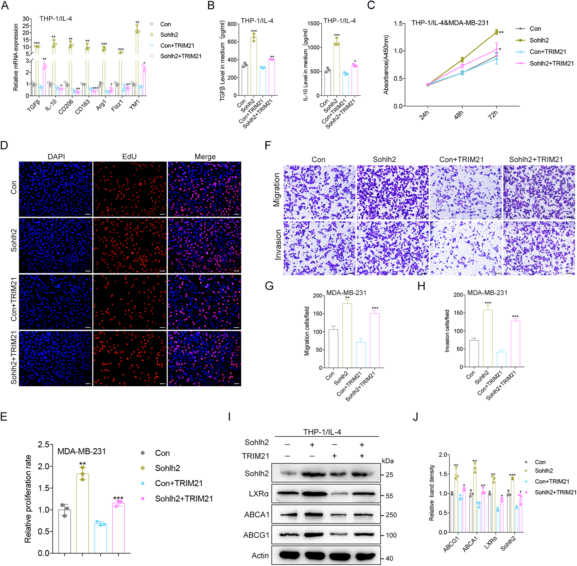
Fig. 7: TRIM21 suppresses M2 macrophage polarization and oncogenic properties of TNBC cells partly through a Sohlh2-dependent manner.

A, B qPCR and Elisa analysis of the expression of M2 macrophage–related markers in Sohlh2-overexpressing THP-1 cells with ectopic TRIM21. C–E The MDA-MB-231 cells co-cultured with Sohlh2 overexpression THP-1 cells stably expressing TRIM21. The growth ability was measured by EdU assay. F–H Migration and invasion ability of the MDA-MB-231 cells was detected by Transwell assays. I, J Western blot assay showed the expression of LXRα, ABCA1 and ABCG1 in Sohlh2 overexpression M2 macrophages stably expressing TRIM21. Scale bar indicates 50 μm. The values indicate the mean ± SD of three independent experiments. *P < 0.05, **P < 0.01, ***P < 0.001.