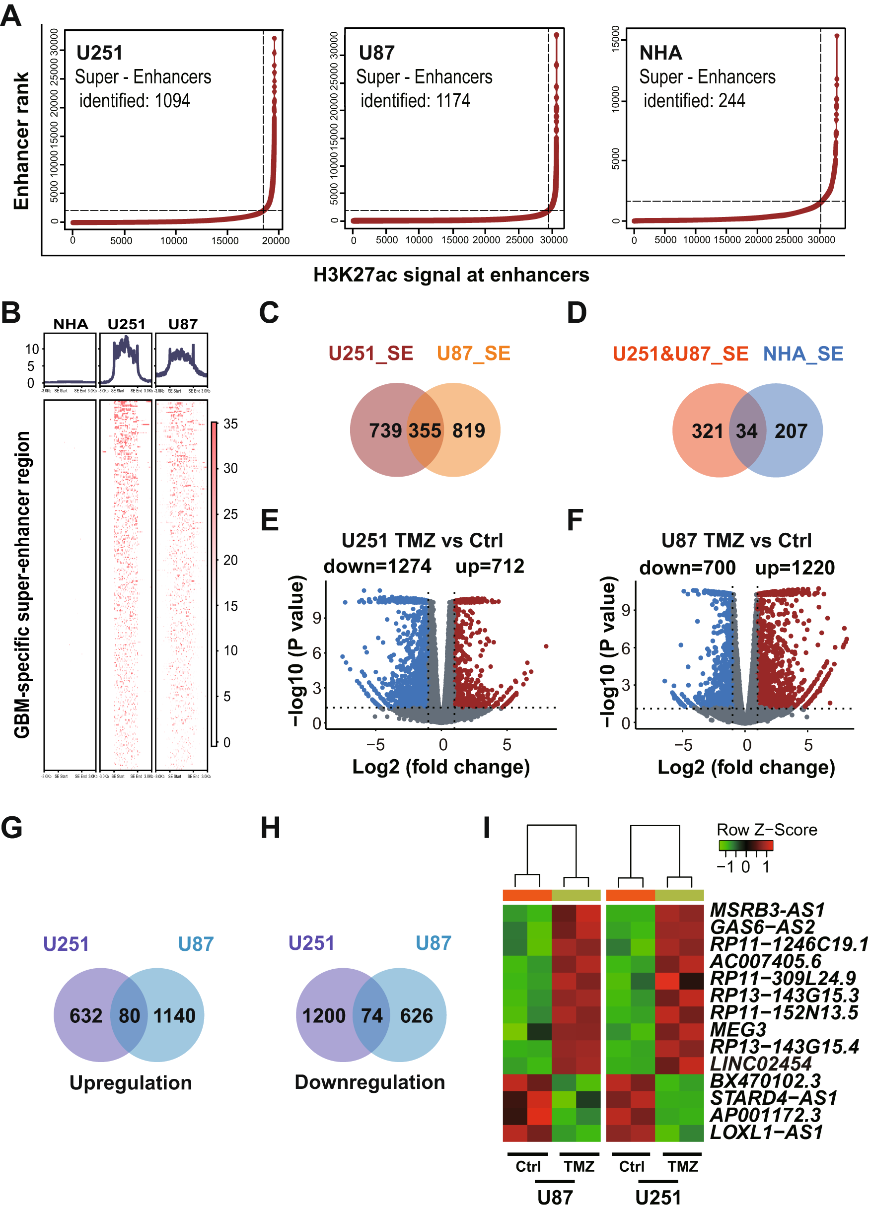
Fig. 1: Identification of glioma-specific super-enhancer (SE) lncRNAs associated with glioma TMZ sensitivity.

A Ranking of enhancers based on the H3K27ac signal at enhancers in glioma (U251 and U87) and astrocyte (NHA) lines. B H3K27ac signal of GBM-specific SE in U251, U87 and NHA cells. C Number of SEs in U251 and U87 cells. D Number of SEs in U251 and U87 cells compared to the number in NHA. Volcano plots of genes differentially expressed (FD ≥ 2 or ≤−2, p < 0.05) in U251 (E) and U87 (F) lines treated with TMZ (1 mM, 72 h), as compared with Ctrls. Number of up-regulated (G) and down-regulated (H) genes in U251 and U87 cells treated with TMZ (1 mM) for 72 h, as compared with Ctrls. I Heat map shows clustering of differentially expressed lncRNAs in U251 and U87 cells treated with TMZ (1 mM, 72 h), as compared to untreated Ctrl cells.