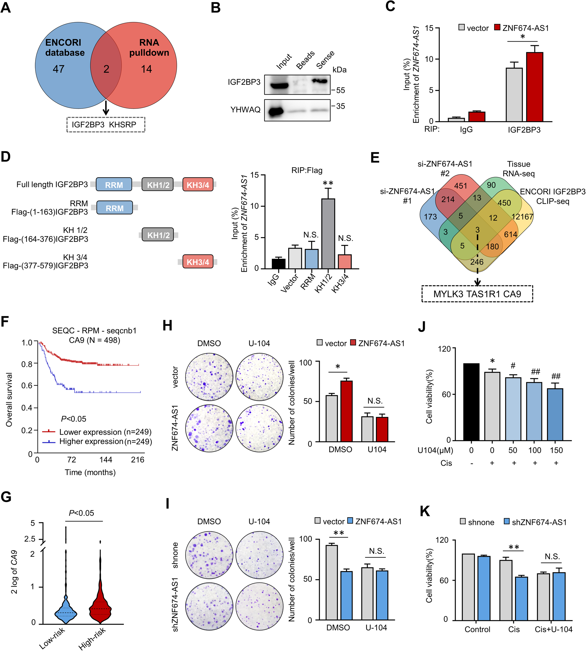
Fig. 5: ZNF674-AS1 plays oncogenic roles via CA9.

A Venn diagram showing potential binding target genes by overlapping ZNF674-AS1 RNA pull-down data and IGF2BP3 CLIP-sequence data. B IGF2BP3 protein levels in biotin-labeled ZNF674-AS1 precipitates were analyzed by WB. YWHAQ was used as a negative control. C RIP assay was used to analyze the interaction between IGF2BP3 and ZNF674-AS1 following IGF2BP3 immunoprecipitation in the vector and stable ZNF674-AS1 overexpressing cells. IgG was used as a negative control. D ZNF674-AS1 levels were detected by qRT-PCR following Flag RIP assay in SK-N-BE(2) cells after transfection of Flag-tagged truncations IGF2BP3, as indicated in the diagram shown left. E Venn diagram showing the potential target genes after integrating RNA-seq data of ZNF674-AS1 KD by two independent siRNAs, RNA-seq data of neuroblastoma tissues, and IGF2BP3 CLIP-seq results. F The Kaplan-Meier curve showed the overall survival rate of neuroblastoma patients correlating with CA9 mRNA expression. G The mRNA expression levels of CA9 in low- and high-risk neuroblastoma tissues through the R2 platform. H, I The colonies image for control and ZNF674-AS1 OE (H) /ZNF674-AS1 KD (I) cells with or without U-104 treatment were presented (left), and the quantification of colonies numbers was shown in the bar graph (right). J The cell survival rates were detected after 10 μM cisplatin treatment cultured with indicating concentration U-104. K The cell survival rates of control and ZNF674-AS1 KD cells were analyzed after cisplatin treatment with or without 100 μM U-104 for 24 h. Data are derived from three independent experiments and presented as mean ± SD in the bar graphs. Values of controls were normalized to 1 (J, K). * P < 0.05; ** P < 0.01; N.S., not significant.