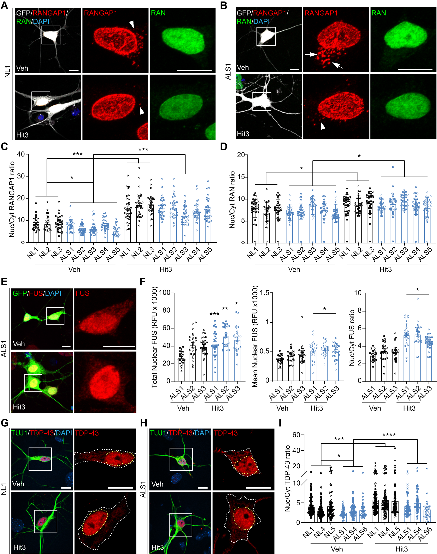
Fig. 5: Hit3 improves nucleocytoplasmic transport in ALS-hiMNs.

A, B Confocal images of the indicated proteins in NL1- or ALS1-hiMNs at 52 dpi. Cytoplasmic foci of RANGAP1 are indicated by arrows or arrowhead. Scale bar, 10 µm. C Hit3 improves nuclear localization of RANGAP1 in hiMNs at 52 dpi (mean ± SEM; n = 30 neurons per group; *p < 0.05 and ***p < 0.001, ordinary one-way ANOVA, comparisons between groups). D Hit3 improves nuclear localization of RAN in hiMNs at 52 dpi (mean ± SEM; n = 30 neurons per group; *p < 0.05, ordinary one-way ANOVA, comparisons between groups). E Confocal images of FUS in ALS1-hiMNs at 52 dpi. Scale bar, 10 µm. F Hit3 improves nuclear fraction of FUS in ALS-hiMNs with different FUS mutations (mean ± SEM; n = 25 neurons per group; *p < 0.05, **p < 0.01 and ***p < 0.001, Student’s t-test for the left panel when compared to samples treated with Veh, one-way ANOVA for comparisons between groups in the middle and right panels). G, H Confocal images of TDP-43 expression in NL1- or ALS1-hiMNs at 56 dpi. Scale bar, 10 µm. I Hit3 improves nuclear fraction of TDP-43 in ALS-hiMNs at 56 dpi (mean ± SEM; Veh group: n = 140 for NL1, n = 100 for NL4, n = 107 for NL5, n = 63 for ALS1, n = 116 for ALS2, n = 37 for ALS3; Hit3 group: n = 167 for NL1, n = 98 for NL4, n = 96 for NL5, n = 86 for ALS1, n = 85 for ALS2, n = 28 for ALS3; *p < 0.05, ***p < 0.001, and ****p < 0.0001, ordinary one-way ANOVA, comparisons between groups).