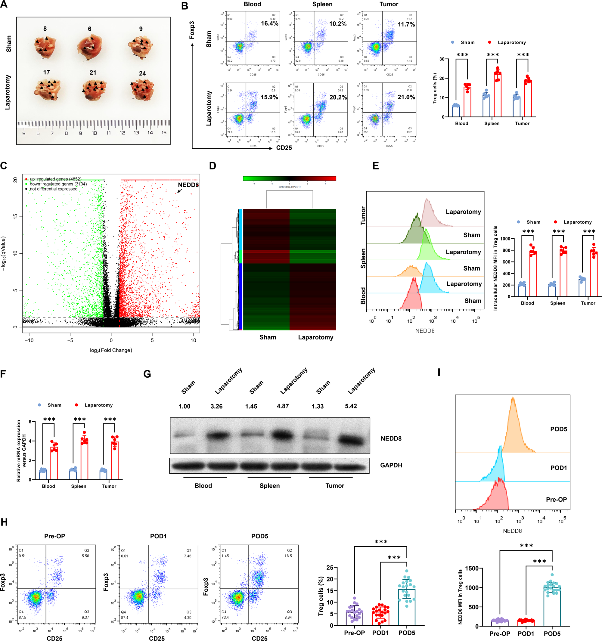
Fig. 1: Surgical stress increases the expression of NEDD8 in Tregs.

Wild-type mice were randomly subjected to sham or laparotomy surgery after the inoculation of MC38 cells (n = 6 per group). Blood, spleens, and metastatic pulmonary tumors were harvested on D3 post-surgery. Tregs were isolated from murine blood, spleens, and tumors. A Representative images of the metastatic foci on murine lung surfaces. Black arrows indicate the metastatic foci on the photo. We observed 8, 6, 9 metastatic foci on the lung surface of three sham mice while the numbers were 17, 21, 24 in the laparotomy group. B The percentages of Treg (CD3+CD4+Foxp3+) cells in blood, spleens, and tumors were detected by flow cytometry. C, D RNA-seq of Tregs from spleens were conducted. C Volcano plot with the log2 fold changes in gene expression after laparotomy surgery on the x axis and the statistical significance (−log10 p value) on the y axis. D Differential expressed genes after laparotomy surgery were shown in heatmap. E Flow cytometry was performed to determine the positive percentage of intracellular NEDD8 in Tregs in blood, spleens, and tumors. The mRNA and protein expression of NEDD8 in Tregs were detected by F real-time PCR and G western blot, respectively. H, I Peripheral blood was collected from colorectal cancer patients pre-operatively (Pre-OP), 1 and 5 days post-surgery (POD1, POD5), n = 20. The percentages of Tregs in PBMC H and the expression of NEDD8 on Tregs I were detected by flow cytometry. All experiments were repeated for three times. *P < 0.05, **P < 0.01, ***P < 0.001, ****P < 0.0001.