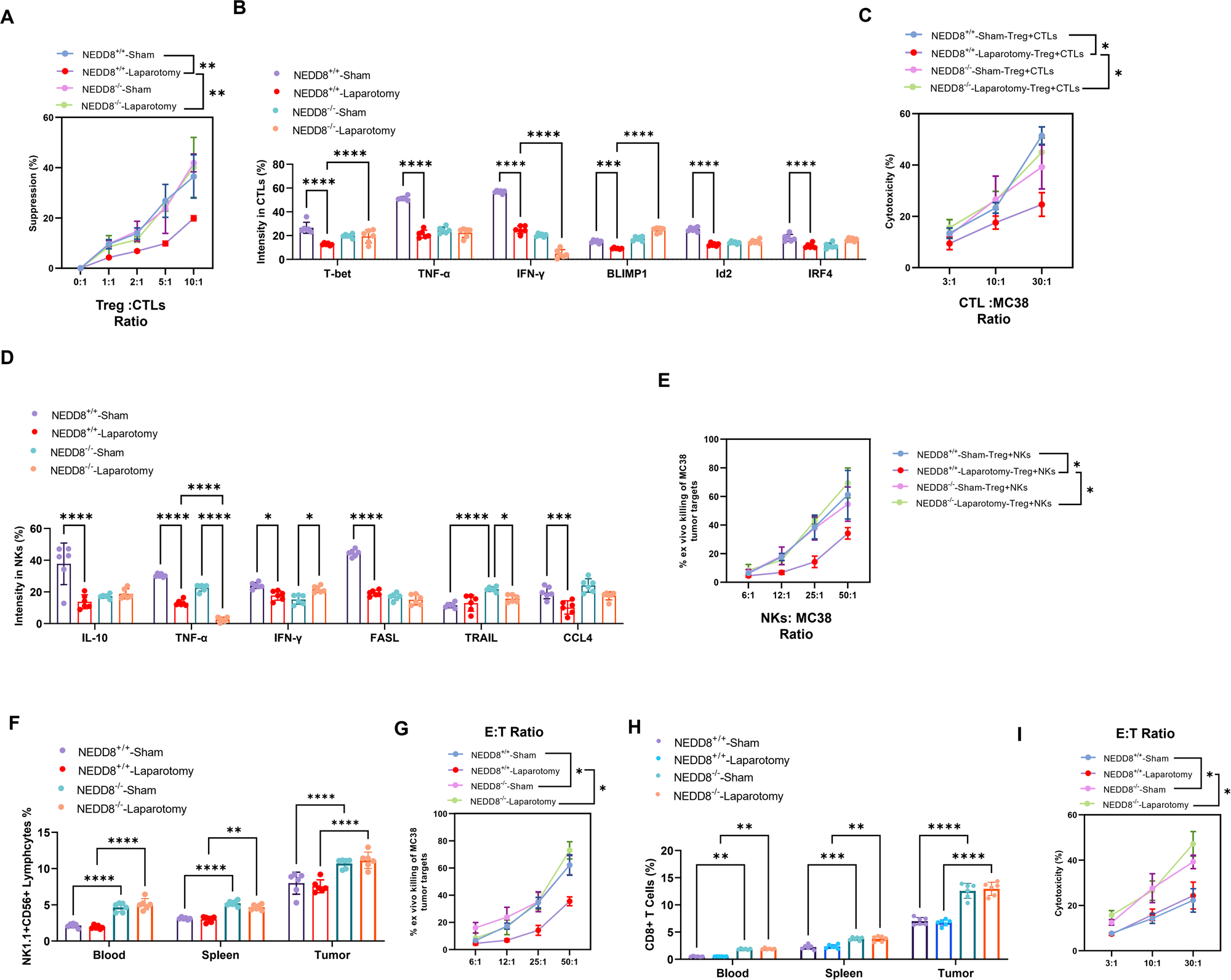
Fig. 5: NEDD8 knock out inhibited Treg immunosuppression after surgery.

NEDD8+/+ and NEDD8−/− mice were randomly subjected to sham or laparotomy surgery after the inoculation of MC38 cells (n = 6 per group). Blood, spleens, and metastatic pulmonary tumors were harvested on D3 post-surgery. A In vitro suppression assay was performed to determine the ability of splenic Treg in inhibiting the proliferation of cytotoxic CD8+T cells (CTLs) upon anti-CD3/CD28 stimulation. CTLs: CD8+T isolated from spleens of wild-type MC38 tumor-bearing mice. B Splenic Tregs from different groups of mice were co-cultured with CTLs, and flow cytometry was used to detect the expression of cytokines in CTLs after co-culture. C After co-cultured with splenic Tregs, CTL assay was conducted to determine the cytotoxicity of CD8+T cells on colon cancer cells. D NK cells were isolated from wild-type MC38 tumor-bearing mice and stimulated with 50 U/ml IL-2 for expansion and activation. Splenic Tregs from different groups of mice were co-cultured with NK cells. Flow cytometry was used to detect the expression of functional molecules in NK cells after co-culture. E After co-cultured with splenic Tregs, ex vivo NK cell cytotoxicity assay was conducted to determine the tumor-killing function of NK cells on colon cancer cells. F The percentage of NK cells (NK1.1+CD56+) cells in blood, spleens, and tumors was determined by flow cytometry. G Ex vivo NK cell cytotoxicity assay was conducted to determine the tumor-killing capability of NK cells. E: effector cells, NK cells; T: target cells, MC38. H The percentage of CD8+T cells in blood, spleens, and tumors was determined by flow cytometry. I CD8+T cells were isolated from murine spleens and CTL assay was conducted to determine the cytotoxicity of CD8+T cells on colon cancer cells MC38. E: effector cells, CD8+T cells; T: target cells, MC38. All experiments were repeated for three times. *P < 0.05, **P < 0.01, ***P < 0.001, ****P < 0.0001.