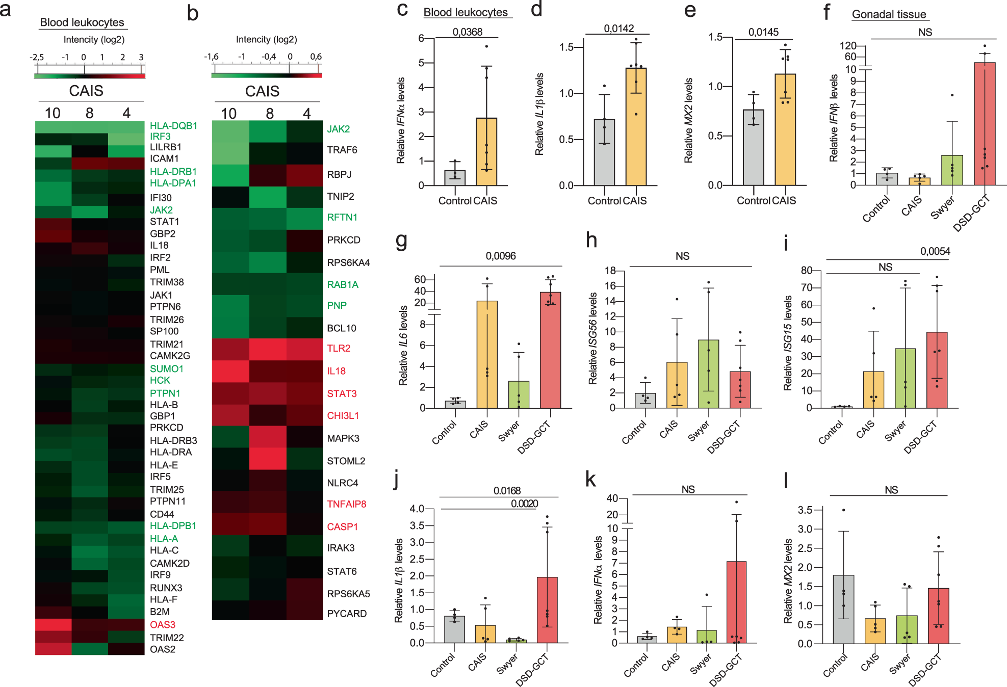
Fig. 2: Innate immune response in blood of individuals with CAIS and dysgenic gonads.

Whole proteome analysis of leukocytes from blood of individuals with CAIS with GO for interferon (a) and GO for interleukin (b). Relative gene expression levels of IFNα (c), IL1β (d), MX2 (e) in blood from individuals with CAIS and IFNβ (f), IL6 (g), ISG56 (h), ISG15 (i), IL1β (j), IFNα (k), MX2 (l) in dysgenic gonads. ANOVA and unpaired t test were used for statistical analysis; p values, means and standard deviations are shown on the plots.