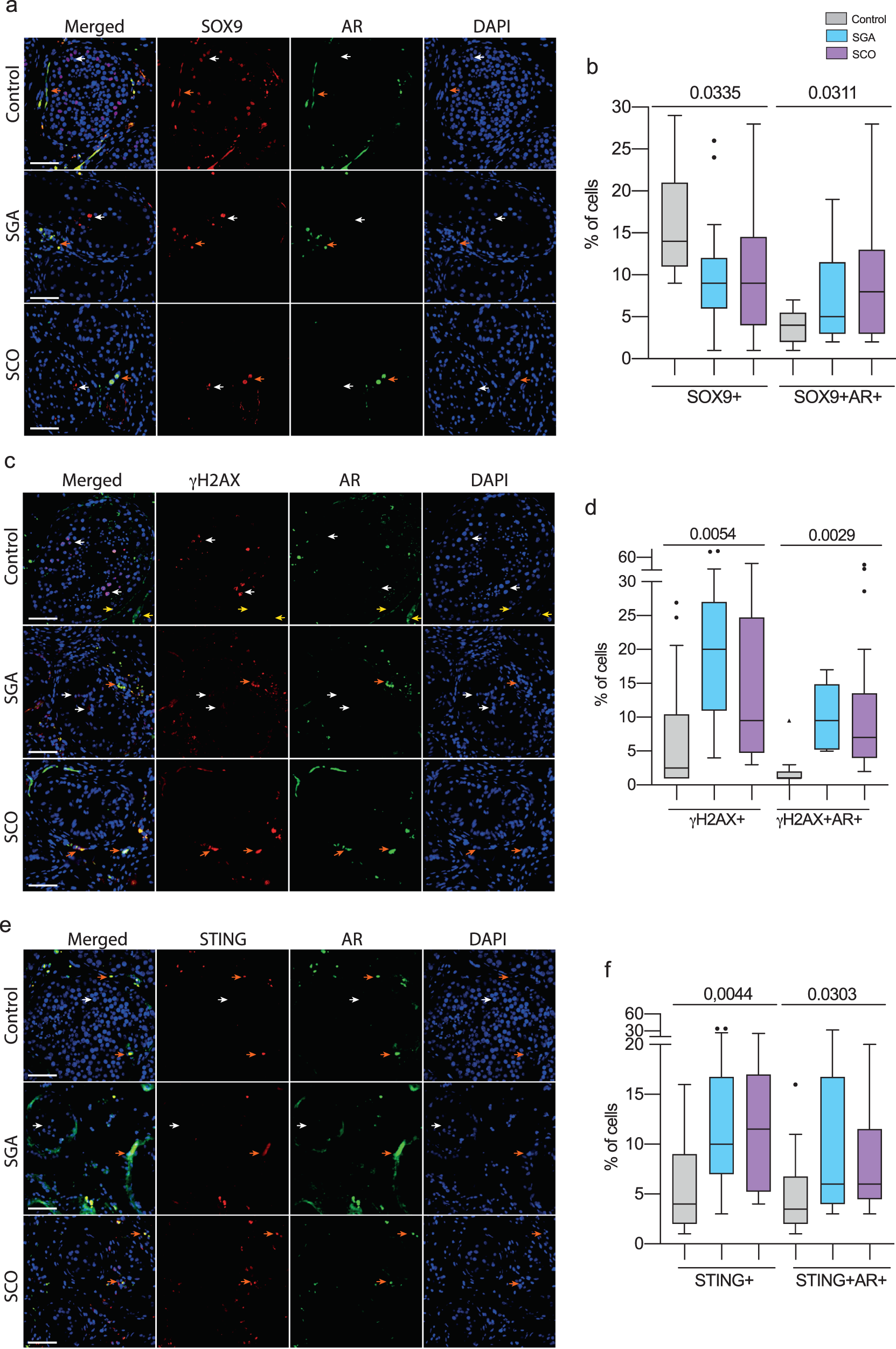
Fig. 6: Genotoxic stress phenotypes in testicular tissue samples of individuals from TESE groups.

Fluorescent double immunohistochemistry on testicular tissue of individuals from the control group and men with SGA and SCO diagnosis of AR with SOX9 (a). a White arrows indicate Sertoli cells with SOX9-positive nuclei; orange arrows point to AR-positive Sertoli cells with SOX9 in the cytoplasm. Quantification of the percentage of AR and SOX9 single and double positive cells (b; n(Control)=4994, n(SGA) = 7028, n(SCO) = 7724). Immunofluorescence of AR with γH2AX proteins (c). c white arrows indicate γH2AX-positive AR-negative spermatocytes; orange arrows point to AR/γH2AX-double positive degenerating testicular/Sertoli cells; yellow arrow indicates AR-positive γH2AX-negative cells on the periphery of the seminiferous tubules. Quantification of the percentage of AR and γH2AX single and double positive cells (d; n(Control)=4671, n(SGA) = 5448, n(SCO) = 5626). Immunofluorescence of AR with STING proteins (e). e white arrows point to STING/AR-double negative cells inside the tubules; orange arrows indicate STING/AR-double positive degenerating cells on the periphery of the tubules. Quantification of the percentage of AR and STING single and double positive cells (f; n(Control)=6899, n(SGA) = 4552, n(SCO) = 5554). ANOVA test was used for statistical analysis; p values, means and standard deviations are shown on the plots. Scale 10 μm. n - total number of analyzed cells.