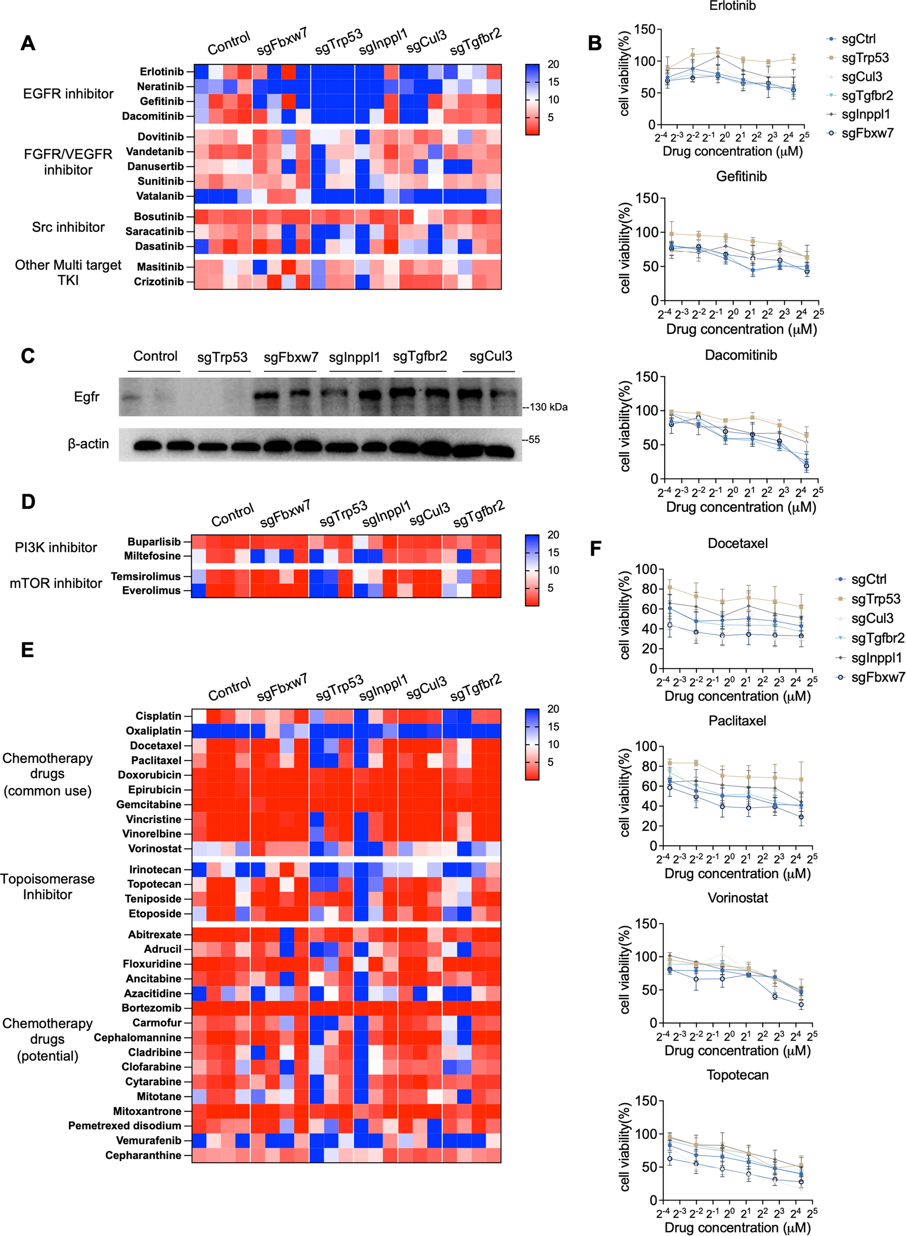
Fig. 7: Drug screening reveals potential drug therapies in CRISPR-targeted gene-mutant ICC organoids.

A Drug library screening of TKI inhibitors in 273cc organoids, which are derived from transplanted nude mice. B Drug response curves of EGFR inhibitors in mutant 273cc cell-developed organoids. C Western blot reveals Egfr expression in different gene-mutant 273cc cells. D Drug library screening of PI3K/mTOR inhibitors in 273cc organoids. E Drug library screening of chemotherapy drugs in 273cc organoids. F Drug response curves of representative chemotherapy drugs in mutant 273cc cell-developed organoids.