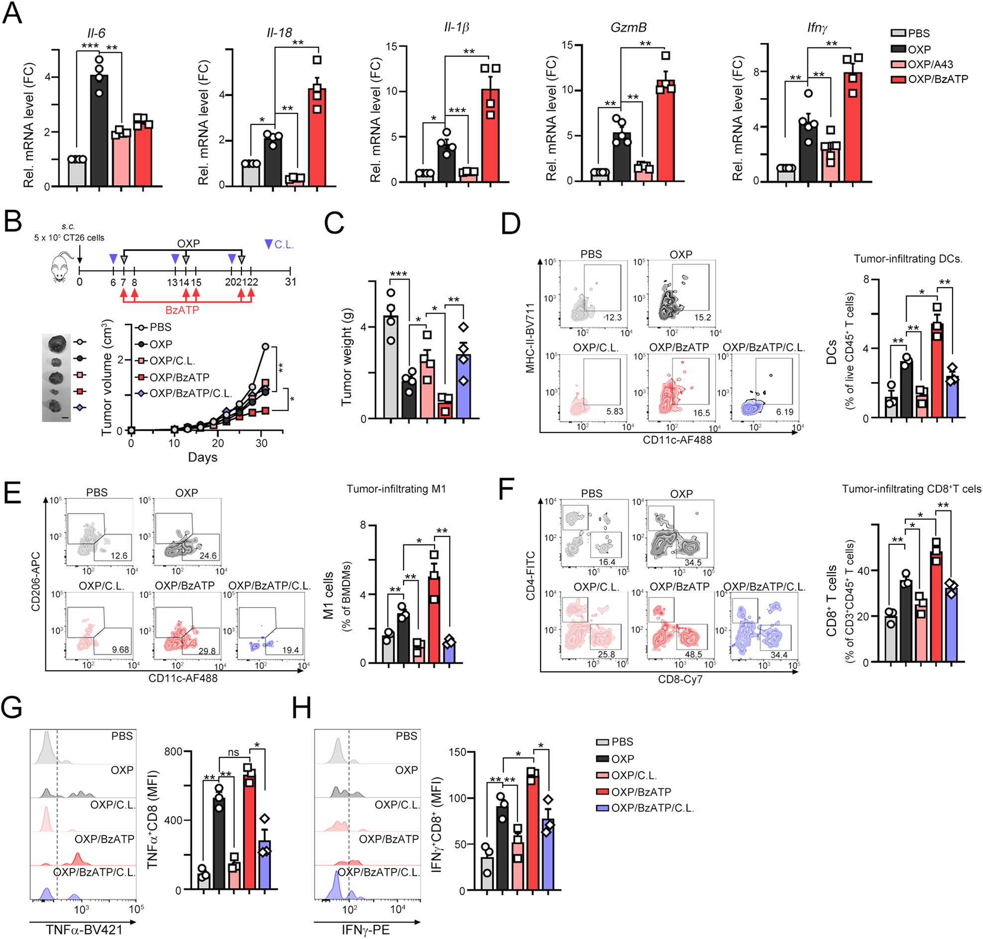
Fig. 6: The ATP mimic BzATP significantly increased the infiltration of immune cells in combination with chemotherapy.

A The mRNA levels of the proinflammatory cytokines Il-6, Il-18, Il-1β, Gzmb, and Ifnγ within tumors were evaluated by qRT‒PCR (n = 3). **p < 0.01 and ***p < 0.001. One-Way ANOVA test. B Schematic diagram of the chemotherapeutic regimen. A total of 5 × 105 CT26 cells were subcutaneously injected into the left sides of the backs of BALB/c mice, and 7 days later, the mice were treated with OXP (50 mg/kg), the ATP agonist BzATP (20 μM, i.p. injection) or clodronate liposomes (50 μL/mouse) on the indicated days (n = 5). The tumor tissues were harvested on Day 31 for further analysis. Tumor volume was measured every 3 days (n = 5). *p < 0.05 and **p < 0.01. Two-Way ANOVA test. C The resected tumors were weighed on Day 31 (n = 3). *p < 0.05, **p < 0.01 and ***p < 0.001. One-Way ANOVA test. D The tumor-infiltrating CD11c+MHCIIHi dendritic cells within resected tumors were analyzed by flow cytometry (n = 3). *p < 0.05 and **p < 0.01. One-Way ANOVA test. E The tumor-infiltrating CD11c+F4/80+CD11b+ M1-macrophages within resected tumors were analyzed by flow cytometry (n = 3). *p < 0.05 and **p < 0.01. One-Way ANOVA test. F The tumor-infiltrating CD8+CD3+ T cells within resected tumors were analyzed by flow cytometry (n = 3). *p < 0.05 and **p < 0.01. One-Way ANOVA test. G The tumor-infiltrating TNFα+CD8+CD3+ T cells within resected tumors were analyzed by flow cytometry (n = 3). *p < 0.05 and **p < 0.01. One-Way ANOVA test. H The tumor-infiltrating IFNγ+CD8+CD3+ T cells within resected tumors were analyzed by flow cytometry (n = 3). *p < 0.05 and **p < 0.01. One-Way ANOVA test.