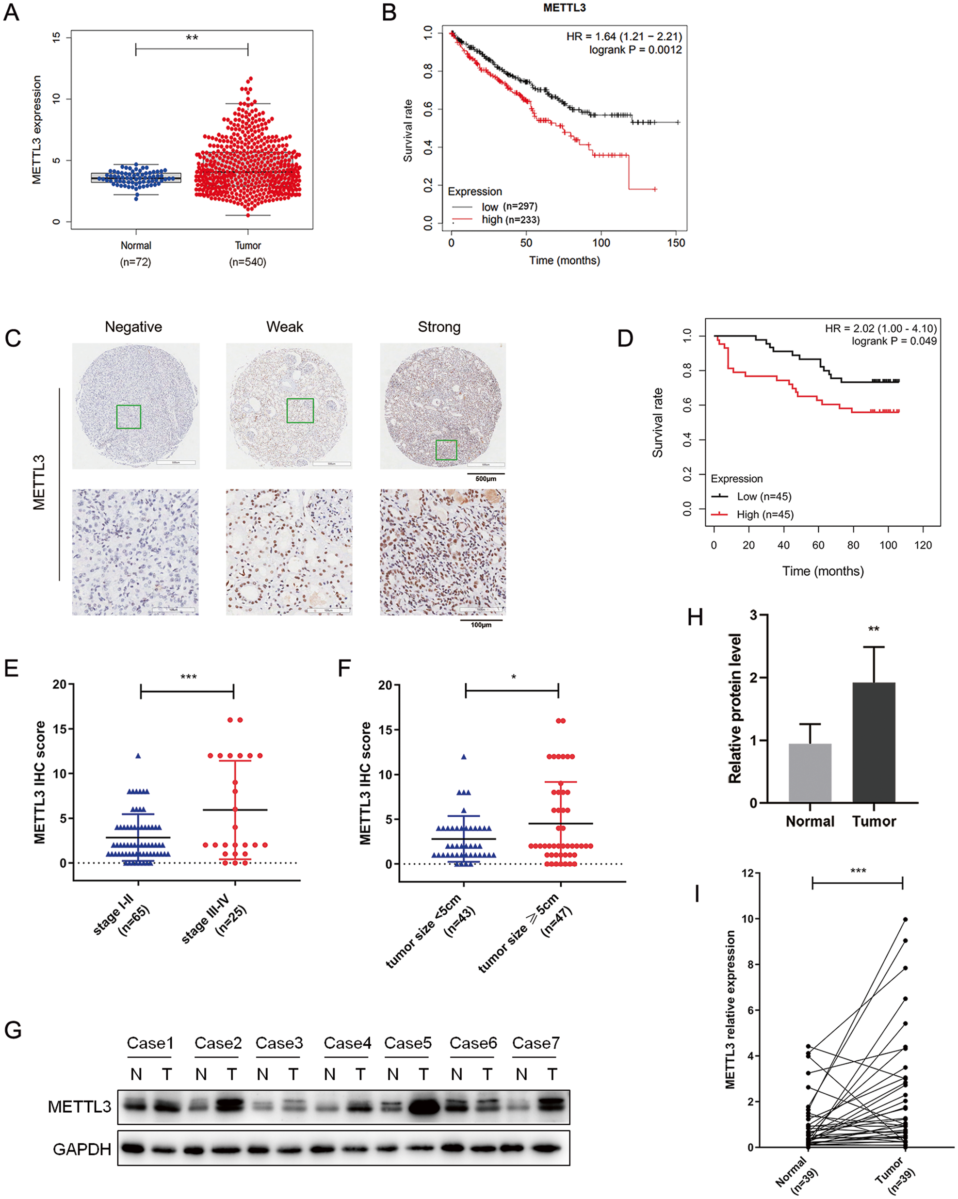
Fig. 1: Upregulated METTL3 predicts poor survival in RCC patients.
From: METTL3 facilitates renal cell carcinoma progression by PLOD2 m6A-methylation under prolonged hypoxia

A METTL3 expression in the normal tissues (n = 72) and RCC samples (n = 540) in the TCGA cohort. **P = 0.0020. B Kaplan–Meier survival curve with log-rank test was applied for prognostic evaluation in a total of 530 RCC patients from the Kaplan–Meier Plotter dataset. C Representative images of IHC staining on a tissue microarray with negative, weak or strong METTL3 expression. D Kaplan–Meier survival curve was plotted in human RCC samples with high (n = 45) or low (n = 45) METTL3 IHC scores. E METTL3 IHC scores in RCC tissues with different disease stages (stage I–II vs. stage III–IV). ***P = 0.0005. F METTL3 IHC scores in RCC tissues with different tumor size (<5 cm vs. ≥5 cm). *P = 0.0347. Data were represented as mean ± S.D. G–I Increased METTL3 expression in RCC tissues compared to their adjacent normal tissues was verified by Western blotting and RT-qPCR assay in our RCC cohort. N, normal; T, tumor. **P = 0.0011, ***P = 0.0009.