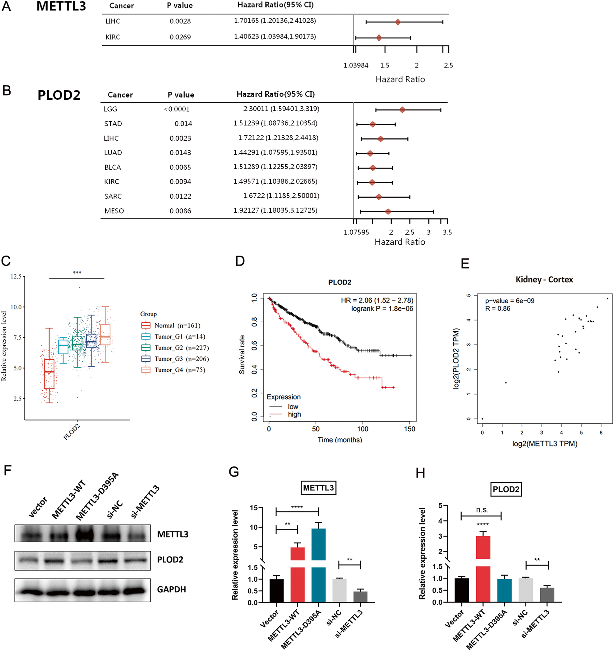
Fig. 3: Pan-cancer analysis of METTL3 and PLOD2 gene.
From: METTL3 facilitates renal cell carcinoma progression by PLOD2 m6A-methylation under prolonged hypoxia

A, B Forest plot displayed the effects of METTL3 (A) and PLOD2 (B) on overall survival in multiple kinds of cancers. LIHC, Liver hepatocellular carcinoma; KIRC, Kidney renal clear cell carcinoma; LGG, Brain lower grade glioma; STAD, Stomach adenocarcinoma; LUAD, Lung adenocarcinoma; BLCA, Bladder urothelial carcinoma; SARC, Sarcoma; MESO, Mesothelioma. C PLOD2 expression level in a TCGA RCC cohort with different tumor grade. ***P < 0.001. D Kaplan–Meier survival curve with log-rank test was applied for prognostic evaluation in a total of 530 RCC patients from the Kaplan–Meier Plotter dataset. E Pearson correlation analysis between METTL3 and PLOD2 expression in the cortex of kidney. F–H Protein levels of METTL3 and PLOD2 in Caki-1 cells with METTL3-overexpression or depletion were determined by western blotting. **P = 0.0018, 0.0014, and 0.0025 (left to right), ****P < 0.0001. Data were represented as mean ± S.D. of three independent experiments.