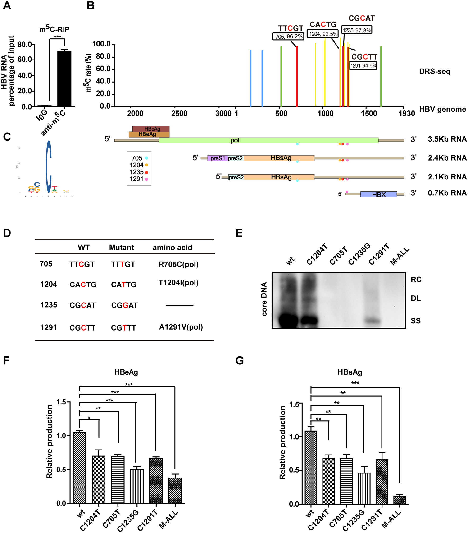
Fig. 1: Identification of m5C in HBV mRNA essential for viral replication.

A Total level of HBV m5C quantified by m5C-RIP. HBV RNA transcripts were immunoprecipitated by m5C specific antibody in HepG2.2.15 cells stably transfected with HBV genomic DNA. The enriched HBV RNA was then measured by qPCR with primers targeting the 3′-UTR. B Top panel: rate of each m5C site, named according to HBV genomic position, quantified by Direct-RNA sequencing with purified polyA+ RNAs from HepG2.2.15 cells or AAV-HBV transduced mouse liver. Identified m5C sites with a rate > 90% in two independent experiments with HepG2.2.15 cells are labeled in red, while those with a rate > 90% in one experiment were labeled in green or blue. The m5C sites with a rate > 90% identified in AAV-HBV transduced mouse liver were labeled in yellow. Bottom panel: distribution of four confident m5C locations (color dots) in HBV RNA transcripts. Four major transcripts from HBV genome with coding potentials are shown. C m5C motif predicted by MEME [40]. D–G HBV m5Cs are essential for viral replication. The table shows point mutations introduced to each m5C and the altered amino acids in proteins. D M-ALL mutant containing all m5C mutations. Huh7 cells were transfected with HBV 1.1-mer wild-type or mutants. The core-associated DNA was detected by Southern blot using a probe spanning from nt 1 to nt 3182 at 72 h post-transfection. E RC relaxed circular DNA, DL duplex-linear DNA, SS single-stranded DNA. Secretion of HBeAg (F) and HBsAg (G) in cell culture supernatant quantified by ELISA at 72 h post-transfection.