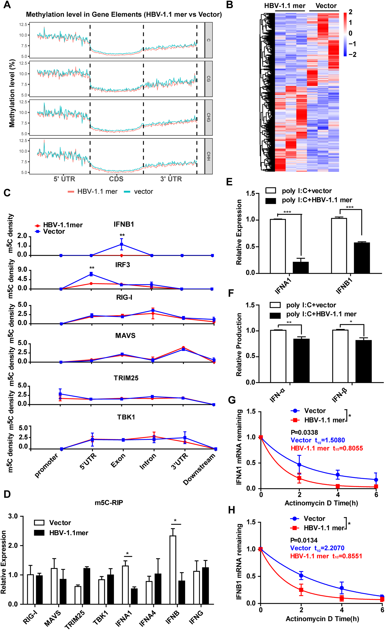
Fig. 5: HBV infection decreases m5C level in IFN-related genes.

A–C BS-seq was performed with total RNA isolated from Huh7 cells transfected with HBV 1.1-mer at 18 h post-transfection. The average m5C density in each gene structure, 5′-UTR, CDS and 3′-UTR was calculated in HBV 1.1-mer transfected or un-transfected cells (A). The heatmap shows the differentially methylated region identified in six samples (B). The line graph shows the m5C density in each gene structure, promoter, 5′-UTR, exon, intron, 3′-UTR and downstream of several genes related to RIG-I signaling (RIG-I, MAVS, TRIM25, IRF3, and IFNB1) (C). D validation of the m5C level of genes related to RIG-I signaling by m5C-RIP assay in HBV 1.1-mer transfected or un-transfected cells. E–H HBV 1.1-mer transfection inhibits poly I:C induced IFN-α and IFN-β production. Huh7 cells were transfected with poly I:C and HBV 1.1-mer, or poly I:C and control vector for 18 h, respectively. The production (E) and mRNA expression (F) of IFN-α and IFN-β were assessed by qPCR or ELISA, respectively. The RNA stability of IFNA1 (G) and IFNB1 (H) RNA was reduced by HBV-1.1 mer transfection. ***P < 0.001; **P < 0.01; *P < 0.05.