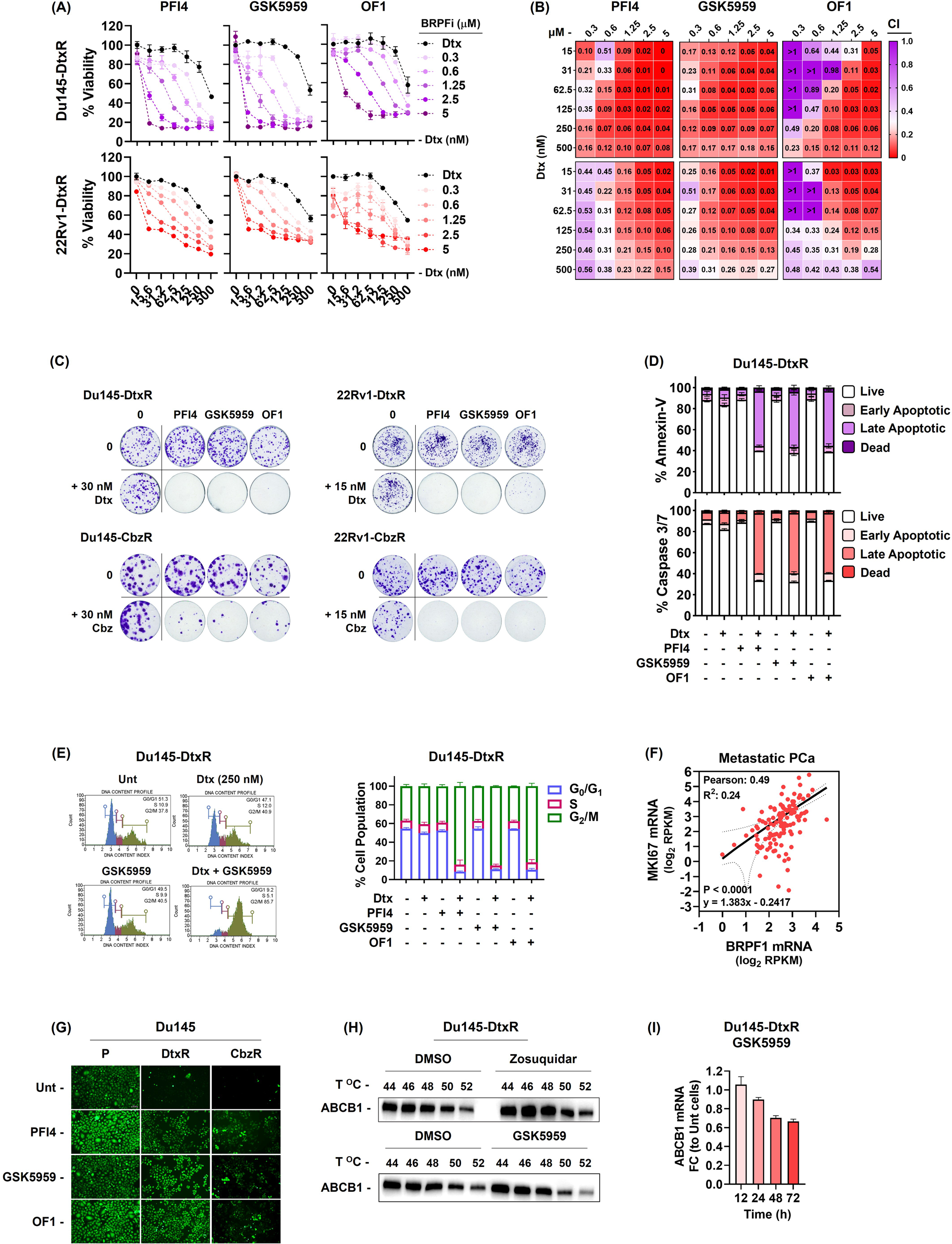
Fig. 3: Restoration of taxane susceptibility by BRPF Inhibition.
From: Exploiting epigenetic targets to overcome taxane resistance in prostate cancer

A Validation dose-response curves of BRPF inhibitors (PFI4, GSK5959 and OF1) on Dtx-resistant cells. Cells were co-treated with indicated drugs (Dtx; 1–250 nM and BRPF inhibitors; 1.25–5 µM) and the results were obtained by SRB viability assay (72 h). The data is expressed as mean ± SEM. B Heat map representation of the Combination Index (CI) values, with red color indicating a synergistic effect. CI was calculated using the CalcuSyn software. C Clonogenic images were obtained by treating cells with indicated drugs for 72 h and the colony formation ability was analyzed 10–15 days after drug exposure. D Flow cytometry analysis of cell death (48 h) and (E) cell cycle distribution (24 h) in resensitized Du145-DtxR cells. F The expression of BRPF1 showed a positive correlation with MKi67 expression in metastatic PCa. G Calcein retention assay was performed in the absence or presence of BRPF inhibitors (5 µM, 24 h). H CETSA for in-cell ABCB1 engagement. Western blots showing thermostable ABCB1 following indicated heat shocks (44 °C, 46 °C, 48 °C, 50 °C and 52 °C) in the presence of Zosuquidar (5 µM) and GSK5959 (5 µM) in Du145-DtxR cells. I The expression of ABCB1 was evaluated by qRt-PCR at the indicated time points following treatment with GSK5959 (5 µM). P parental, R resistant. Uncropped western blot images corresponding to H were shown in Supplemental Material.