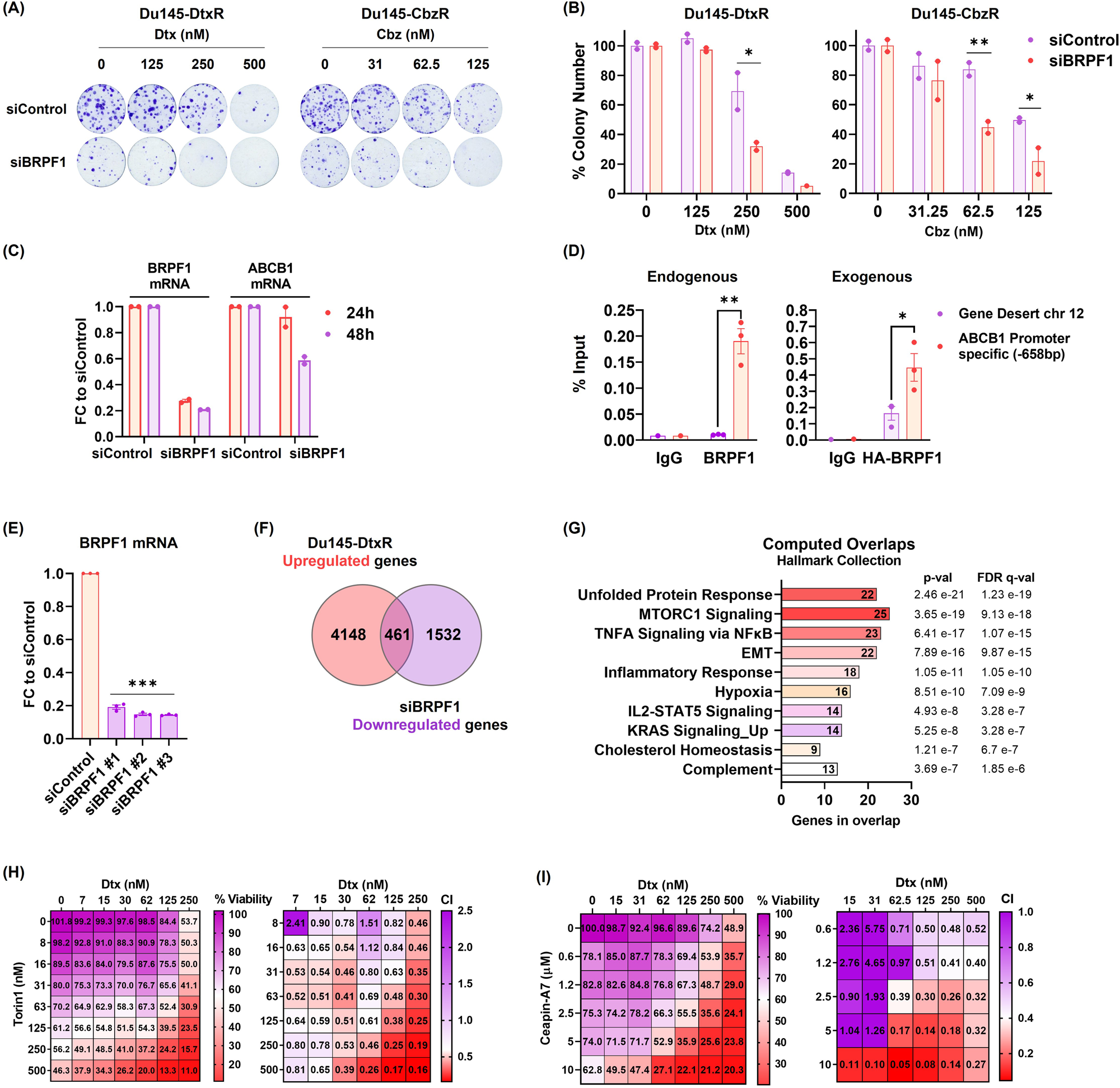
Fig. 4: BRPF1 regulates ABCB1 expression and interferes with multiple signalings in resistant cells.
From: Exploiting epigenetic targets to overcome taxane resistance in prostate cancer

A Taxane response of siBRPF1 treated resistant cells evaluated by colony formation assay. Representative images and (B) quantifications are shown. C The expression of ABCB1 was evaluated by qRt-PCR at the indicated time points following treatment with siBRPF1 in Du145-DtxR cells. D ChIP-qPCR showing BRPF1 enrichment at the ABCB1 promoter in Du145-DtxR cells expressing endogenous BRPF1 (left panel) and exogenous HA-tagged BRPF1 (right panel). BRPF1 enrichment at a control region (Chr12 gene desert) is also shown. Data are shown as percentage of ChIP input; dots represent individual biological replicates; bars represent mean replicates. E BRPF1 mRNA levels of RNA-seq samples from siControl and siBRPF1 in Du145-DtxR cells. F Venn diagram showing the number of genes (intersection, 461) whose expression decreased after silencing of BRPF1 among genes with increased expression in Du145-DtxR cells (vs Du145-P). G Computed overlaps of the 461 genes in the Hallmark Collection of GSEA (MSigDB) database. H The efficacy of Torin1 (mTORC1/2 inhibitor, 8–500 nM) on Du145-DtxR cells was determined by CTG assay and represented as a heat map. I The efficacy of Ceapin-A7 (ATF6α inhibitor, 0.6–10 µM) on Du145-DtxR cells was determined by SRB assay and represented as a heat map. The Combination Index (CI) was calculated using the CalcuSyn program. Statistical significance denoted as *p < 0.05, **p < 0.01, and ***p < 0.0001.