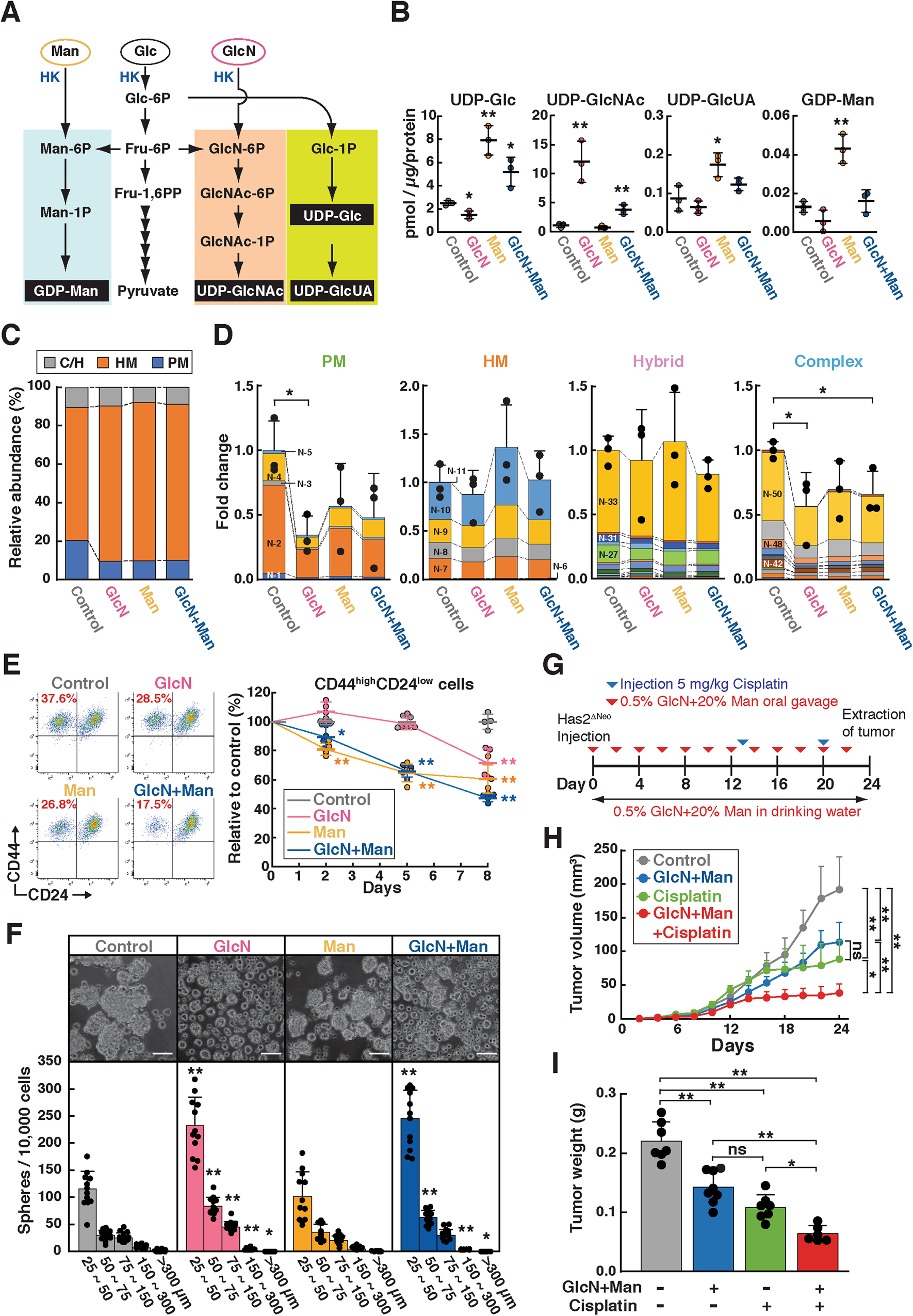
Fig. 7: GlcN and Man supplementation suppresses CSC-like properties and augments the therapeutic efficacy of cisplatin.

A Schematic diagram of nucleotide sugar biosynthesis. B Cellular levels of nucleotide sugars. Has2ΔNeo cells were supplemented with 500 μM GlcN and/or 20 mM Man for 24 h and analyzed for cellular levels of nucleotide sugars using ion-pair reversed-phase HPLC. Data are the mean ± SD from n = 3. Two-tailed Student’s t-test. *p < 0.05, **p < 0.01. C, D N-glycan composition (C) and relative amounts of PM, HM, and C/H-type N-glycans (D). Has2ΔNeo cells were supplemented with 500 μM GlcN and/or 20 mM Man for 8 days and analyzed for N-glycan composition using MALDI-TOF-MS. Colors representing each glycoform are listed in Supplementary Table S4. Data are the mean ± SD from n = 3. Two-tailed Student’s t-test. *p < 0.05. E Effects of GlcN and Man supplementation on the number of CD44high/CD24low CSC-like cells. Has2ΔNeo cells were supplemented with 500 μM GlcN and/or 20 mM Man for 8 days and analyzed for CD24 and CD44 expression by flow cytometry. Data are the mean ± SD from n = 4. Two-tailed Student’s t-test. *p < 0.05, **p < 0.01. F Mammosphere formation. Has2ΔNeo cells were supplemented with 500 μM GlcN and/or 20 mM Man for 8 days and cultured for an additional 7 days in ultralow attachment surface 24-well plates with spheroid-forming medium containing the same concentrations of GlcN and/or Man. Representative images of mammospheres were obtained, and the mammosphere number was counted under a phase-contrast microscope. Scale bar: 100 µm. Data are the mean ± SD from n = 12. Two-tailed Student’s t-test. *p < 0.05, **p < 0.01. G Schematic representation of the animal experiment process. H Tumor growth of Has2ΔNeo cells in BALB/c nude mice following GlcN and Man supplementation. Tumor sizes were measured at the indicated time points for 24 days, and tumor volumes were calculated as described in the Methods section (n = 3-4 mice per group). Tukey’s test. *p < 0.05, **p < 0.01. I Tumor weight at the end of the experiments (n = 3-4 mice per group). Tukey’s test. *p < 0.05, **p < 0.01.