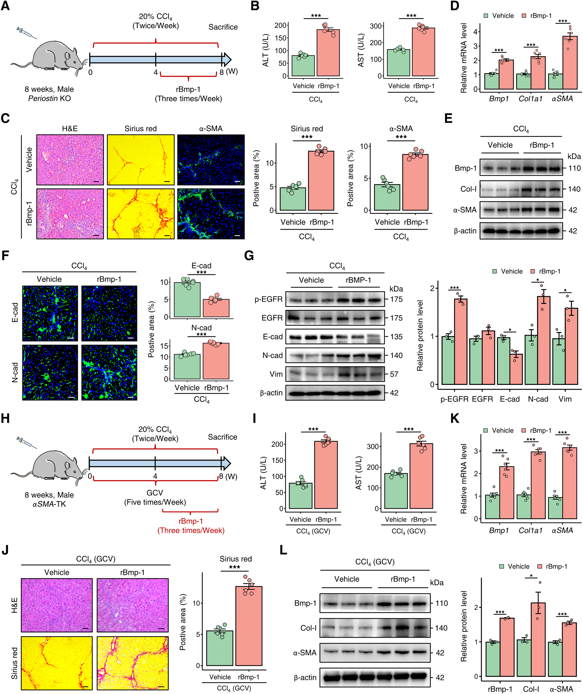
Fig. 7: Bmp-1 plays a crucial role in the progression of liver fibrosis in mice.

A Schematic overview depicting the administration strategy of rBmp-1 in Periostin KO mice treated with CCl4 (n = 6 per group). B Serum ALT and AST levels in Periostin KO mice treated with or without rBmp-1. C H&E, Sirius red, and α-SMA staining demonstrated the reversal of liver fibrosis attenuation in Periostin KO mice following treatment with rBmp-1. The data were quantified (n = 6 per group) (Scale bar: 50 μm). D, E qPCR and western blot analysis demonstrated that treatment with rBmp-1 significantly upregulated the levels of Bmp-1, Col-I, and α-SMA in liver tissues of CCl4-induced Periostin KO mice. F Immunofluorescence staining of E-cad and N-cad in liver sections of Periostin KO mice from different groups. The data were quantified (n = 6 per group) (Scale bar: 50 μm). G Protein expression levels of EGFR, p-EGFR, E-cad, and Vim in liver tissues of Periostin KO mice from different groups. The data were quantified (n = 3 per group). H Schematic overview illustrating the experimental strategy of administering rBmp-1 in CCl4-induced αSMA-TK mice treated with GCV (n = 6 per group). I Serum ALT and AST levels in αSMA-TK mice treated with or without rBmp-1. J H&E and Sirius red staining in liver sections of αSMA-TK mice from indicated groups. The data were quantified (n = 6 per group) (Scale bar: 50 μm). K, L The levels of Bmp-1, Col-I, and α-SMA were upregulated in liver tissues of αSMA-TK mice, following rBmp-1 treatment. All results are shown as mean ± SEM. *p < 0.05; ***p < 0.001. KO knockout, CCl4 carbon tetrachloride, rBmp-1 recombinant Bmp-1-His tagged protein, ALT alanine aminotransferase, AST aspartate aminotransferase, Col-I Collagen-I, E-cad E-cadherin, N-cad N-cadherin, Vim Vimentin, TK thymidine kinase, GCV ganciclovir.