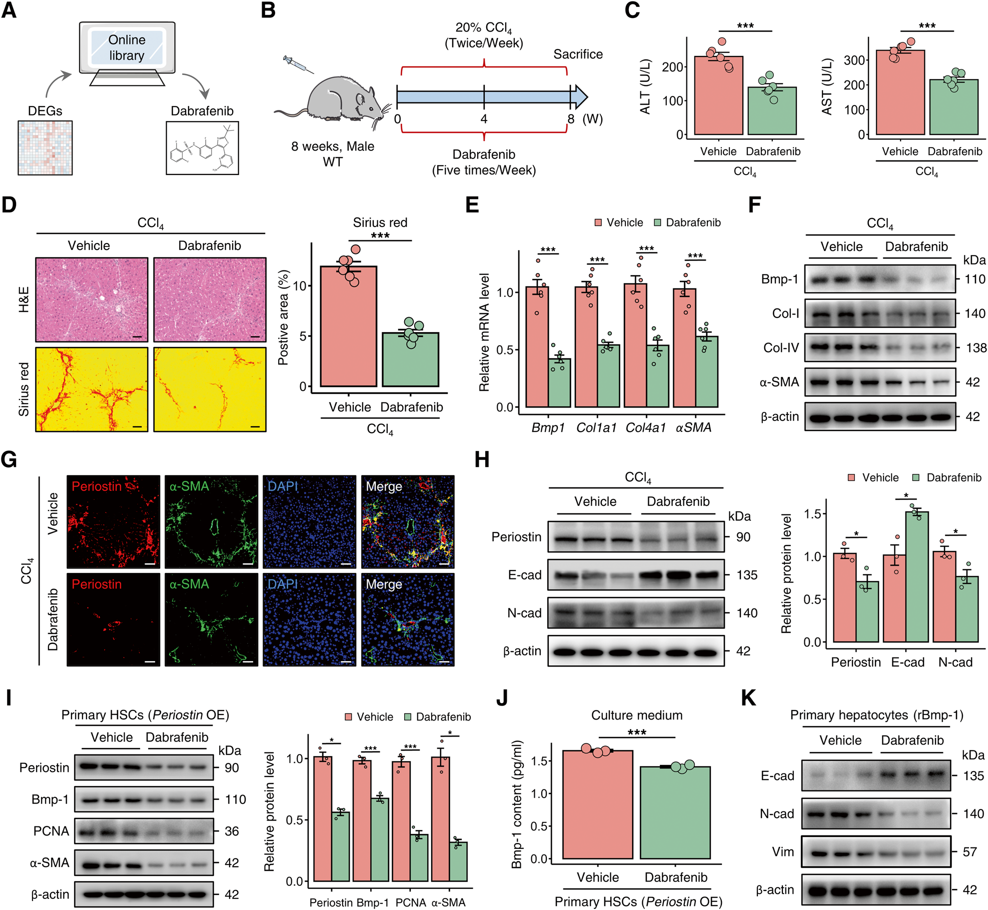
Fig. 8: Dabrafenib alleviates liver fibrosis by targeting Periostin.

A Dabrafenib was identified as potential target compound using the differentially expressed genes in HSCs following Periostin perturbation. B Schematic overview of the experimental setup for assessing the efficacy of dabrafenib in a CCl4-induced liver fibrosis mouse model (n = 6 per group). C Dabrafenib treatment significantly improved the serum levels of ALT and AST in mice with CCl4-induced liver fibrosis. D Dabrafenib treatment in CCl4-induced mice resulted in reduced liver fibrosis, as indicated by H&E and Sirius red staining. The data were quantified (n = 6 per group) (Scale bar: 100 μm). E, F mRNA and protein levels of Bmp-1, Col-I, Col-IV, and α-SMA in liver tissues of mice from different groups. G Immunofluorescence staining of Periostin and α-SMA in liver sections of mice from different groups (Scale bar: 50 μm). H Protein expression levels of Periostin, Bmp-1, and N-cad decreased, while levels of E-cad increased in the liver tissues of CCl4-induced mice treated with dabrafenib. The data were quantified (n = 3 per group). I Protein expression levels of Periostin, Bmp-1, PCNA, and α-SMA in Periostin-overexpressing primary HSCs (isolated from un-injured mice) treated with or without dabrafenib. J ELISA showed the Bmp-1 content in the culture medium of LX-2 cells under different treatment conditions. K Protein expression levels of E-cad, N-cad, and Vim in rBmp-1-treated primary hepatocytes (isolated from un-injured mice) in the indicated groups. All results are shown as mean ± SEM. *p < 0.05; ***p < 0.001. DEGs differentially expressed genes, WT wild type, CCl4 carbon tetrachloride, ALT alanine aminotransferase, AST aspartate aminotransferase, Col-I Collagen-I, Col-IV Collagen-IV, E-cad E-cadherin, N-cad N-cadherin, OE overexpression, rBmp-1 recombinant Bmp-1-His tagged protein.