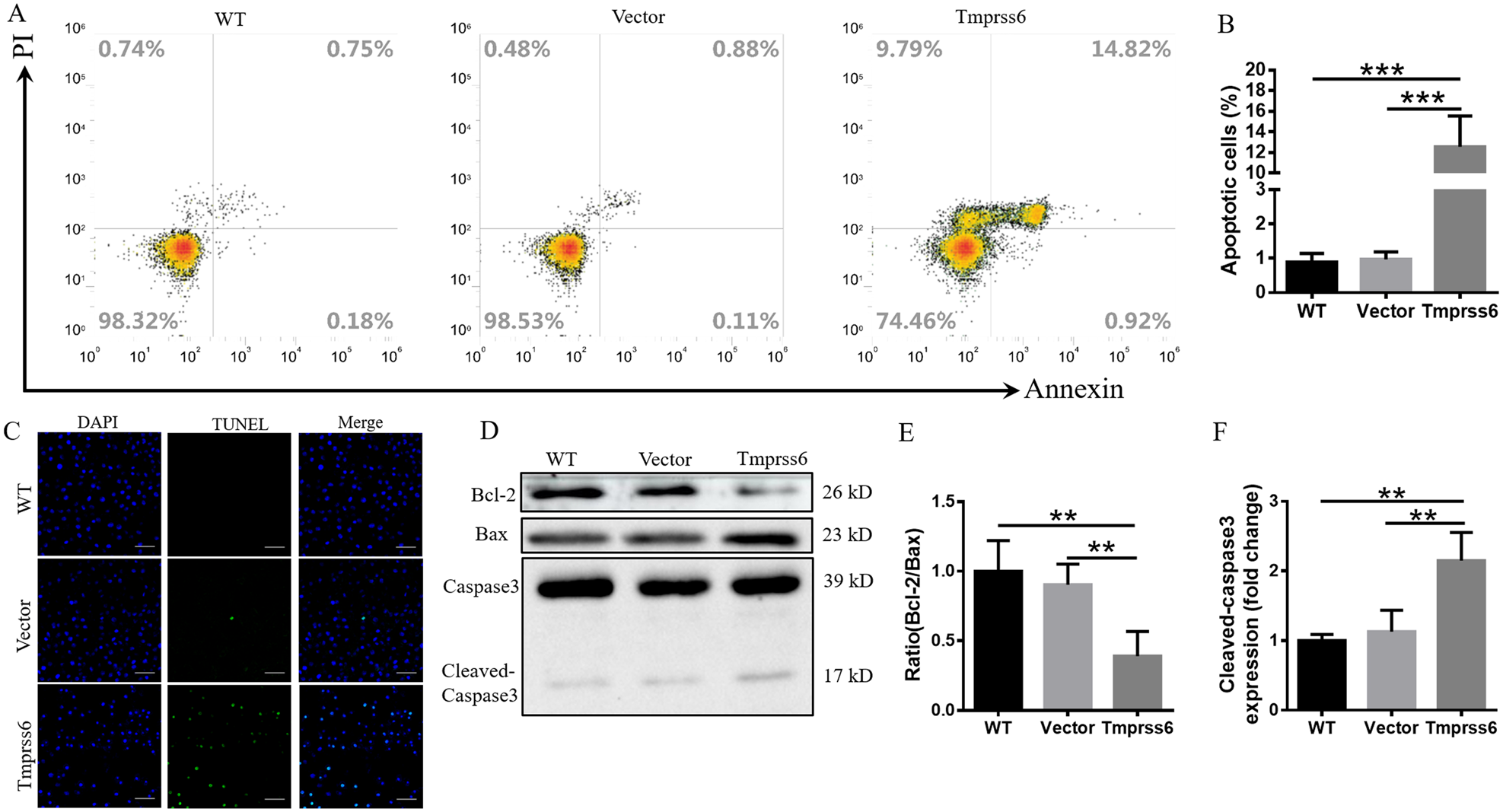
Fig. 3: Overexpression of Tmprss6 induced apoptosis in neuro-2a cells.
From: Transmembrane serine protease 6, a novel target for inhibition of neuronal tumor growth

A Apoptosis, as measured by flow cytometry. B Proportion of apoptotic cells in the indicated groups. C Apoptosis induced by Tmprss6 overexpression by the TUNEL method, as described in the Methods section (Scale bar = 100 μm). D Levels of Bcl-2, Bax, and cleaved-caspase3, as assessed by western blot analysis (n = 4). E, F Quantification of Bcl-2/Bax E and Cleaved-caspase3 F expression from the experiment shown in D. Each sample’s relative expression level was calculated as described in the legend for Fig. 1D. Data are expressed as the mean ± SD. ∗∗p < 0.01, ∗∗∗p < 0.001.