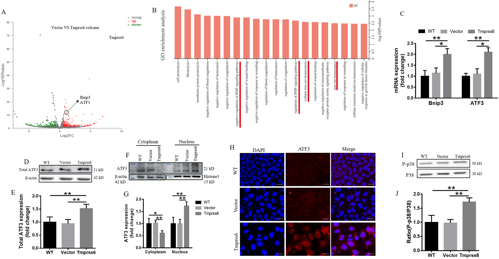
Fig. 4: Activation of the ATF3/P38 signaling pathway in Tmprss6-overexpressing neuro-2a cells.
From: Transmembrane serine protease 6, a novel target for inhibition of neuronal tumor growth

A Volcano plot showing the significantly changed mRNAs in Tmprss6-overexpressing cells. B Pathway analysis was performed using GO data bases to identify functional enrichment based on the differentially expressed mRNA. C The ATF3 and Bnip3 expression was detected by qRT-PCR. D Levels of total ATF3, as assessed by western blot analysis (n = 4). E Quantification of total ATF3 expression from the experiment shown in D. F The levels of ATF3 in the cytoplasm and nucleus were detected by western blot analysis. G Quantification of ATF3 levels in the cytoplasm and nucleus from the experiment shown in F. H The subcellular localization of ATF3 in neuro-2a cells was determined by immunofluorescence (Scale bar = 20 μm). I The levels of P-p38 and p38 protein were detected by western blot analysis (n = 4). J Quantification of P-p38/p38 from the experiment shown in I. Each sample’s relative expression level was calculated as described in the legend of Fig. 1D. Data are expressed as the mean ± SD. ∗p < 0.05. ∗∗p < 0.01.